Analog Devices Inc. Amplificateurs DirectDrive® MAX97220
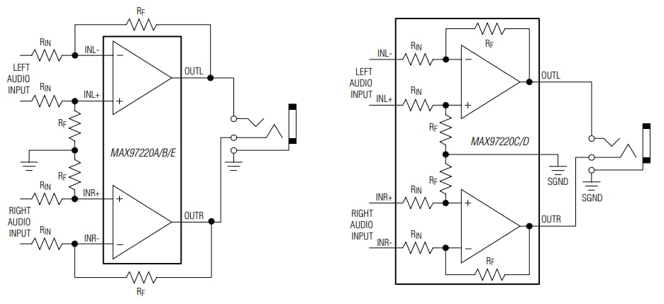
Les amplificateurs DirectDrive® MAX97220 d'Analog Devices Inc. peuvent piloter des charges de niveau ligne avec 3 VRMS en 1 kl avec une alimentation de 5 V et 2 VRMS en charges de 600 I à partir d’une alimentation de 3,3 V. Une charge de casque peut être pilotée avec 125 mW en 32 I avec une alimentation de 5 V. Les CI ont un gain fixe interne de 6 dB ou un gain défini en externe à l'aide de résistances externes. Les nœuds de réglage de gain externe peuvent également configurer des filtres pour les applications de décodeur. Le CI dispose d'un THD+N exceptionnel sur l'ensemble de la largeur de bande audio.Caractéristiques
- Puissance de sortie de 125 mW en 32 I avec une alimentation de 5 V
- Pilote de sortie de 3 VRMS en 1 kl avec une alimentation de 5 V
- Pilote de sortie de 2 VRMS en 600 I avec une alimentation de 3,3 V
- Entrées entièrement différentielles
- Gain fixe ou réglable en externe sans clics ni bruits
- Large plage de fonctionnement de 2,5 V à 5,5 V
- Les sorties DirectDrive éliminent les condensateurs de blocage CC
- THD+N plat, supérieur à 90 dB dans la bande audio
- Performances SNR 18 bits, 112 dB
- Empreinte compatible avec le MAX9722
Applications
- Interfaces multimédia simples
- Boîtiers décodeurs
- Lecteurs Blu-ray et DVD
- Télévisions LCD
- Dispositifs audio prosommateur
Schéma fonctionnel
Publié le: 2020-03-23
| Mis à jour le: 2024-05-01
