Analog Devices / Maxim Integrated Kits d’évaluation MAX96724/F/R
Les kits d'évaluation MAX96724/F/R d'Analog Devices facilitent l'évaluation des composants MAX96724, MAX96724F et MAX96724R à l'aide de câbles coaxiaux FAKRA standard ou d'un câble MATE-AX. Les désérialiseurs disposent d'une largeur de bande élevée, de liaisons série gigabit multimédia (GMSL-1 ou GMSL-2), d'un spectre étalé et de canaux de contrôle en duplex intégral. Les kits d'évaluation MAX96724/F/R d'Analog Devices contiennent une interface utilisateur graphique (GUI) compatible Windows 10® ou supérieure simple à utiliser. Les kits d'évaluation comprennent un CI MAX96724, MAX96724F ou MAX96724R installé sur carte.Caractéristiques
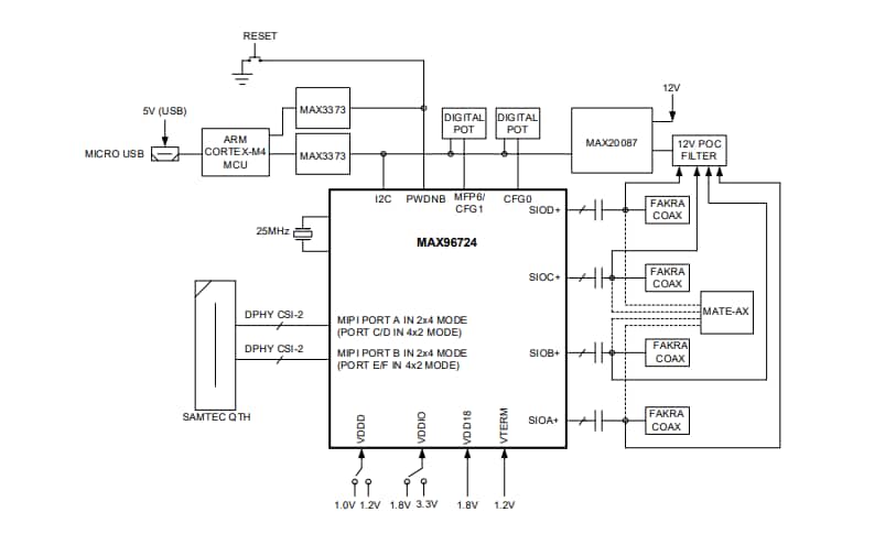
- Le désérialiseur MAX96724 accepte les données GMSL des sérialiseurs et les convertit en MIPI CSI-2
- Compatibilité descendante pour accepter les données série GMSL-1
- Les quatre entrées peuvent mélanger et adapter les GMSL-1 et GMSL-2
- Les sorties sont conformes aux spécifications MIPI D-PHY v1.2 et CSI-2 v1.3
- Prise en charge logicielle compatible Windows 10 ou version supérieure
- Interface contrôlée par USB (câble inclus)
- Interface utilisateur graphique (GUI) puissante et facile à utiliser pour une évaluation complète des fonctionnalités du dispositif
- Carte alimentée par USB, adaptateur mural 12 V ou alimentation électrique externe
- Configuration de la carte PCB éprouvée
- Totalement assemblée et testée
Applications
- Systèmes de caméra haute résolution
- Systèmes avancés d'assistance au conducteur (ADAS)
Équipement nécessaire
- Kit d'évaluation DPHY MAX96724
- Kit d'évaluation de sérialiseur MAX96717 ou MAX96705 ou modules de caméra
- Faisceau de câbles coaxiaux FAKRA
- PC avec Windows 10® ou supérieur et logiciel GMSL-2
- Source d'alimentation électrique (port USB 500 mA, alimentation CC 5 V/1 A ou alimentation CC prise cylindrique 12 V)
- Câble micro-USB
Ressources supplémentaires
Schéma fonctionnel
Composants clés à l'avant de la carte
Composants clés à l'arrière de la carte
Positions de cavalier par défaut
Application standard
Publié le: 2023-04-06
| Mis à jour le: 2023-04-12
