Analog Devices / Maxim Integrated Chargeur autonome USB de type C MAX77757
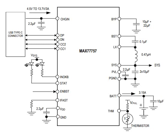
Le chargeur autonome USB Type-C® MAX77757 d'Analog Devices Inc. est un dispositif autonome de 3,15 A conforme à la norme JEITA pour batteries Li-ion/LiFePO4 à 1 cellule qui prend en charge une capacité d'élévation inverse. Le chargeur MAX77757 fonctionne sur une plage de tensions d’entrée de 4,5 à 13,7 V et dispose d’une limite de courant d’entrée maximale de 3 A. Ce CI met en œuvre la fonction de limitation adaptative du courant d’entrée (AICL). Cette fonction AICL régule la tension d’entrée en réduisant le courant d’entrée pour éviter que la tension faible de l’adaptateur ne s’effondre ou ne se replie. Les broches de détection du canal de configuration (CC) USB de type C sur le CI MAX77757 permettent la détection automatique de la source d’alimentation USB de type C et la configuration de la limite de courant d’entrée. Le CI MAX77757 offre une capacité Boost inverse jusqu’à 5,1 V et 1,5 A qui peut être activée à l’aide de la broche ENBST.Le chargeur autonome MAX77757 d'ADI est équipé d'un Smart Power Selector™ et d'un FET de vraie déconnexion de la batterie. Ces dispositifs équipés contrôlent le chargement et la décharge de la batterie ou isolent la batterie en cas de défaillance. Le CI MAX77757 est proposé en plusieurs variantes pour prendre en charge les batteries ion-Lithium avec diverses tensions de terminaison de 4,1 à 4,5 V. Ce chargeur est fourni avec une option de tension de terminaison de 3,6 V pour les batteries LiFePO4. Le CI MAX77757 est disponible en dimensions de 3 x 3 mm, à un pas de 0,4 mm et dans un boîtier FC2QFN à 24 fils. Les applications standard incluent les terminaux de Point de vente (mPOS) mobiles, les dispositifs médicaux portables, les casques sans fil, les traceurs GPS, les berceaux de charge pour les appareils portables et les blocs d’alimentation.
Caractéristiques
- Protection jusqu’à 16 V
- Protection de courant de décharge de 6 A
- Aucun micrologiciel ou communication requis
- Détection USB intégrée :
- Détection CC intégrée pour USB de type C
- Détection BC1.2 intégrée pour temporisation SDP, DCP, CDP et DCD hérités
- Détection USB intégrée pour les types de chargeurs propriétaires courants
- Configuration automatique de la limite du courant d’entrée
- Sécurité :
- Minuteur de sécurité de charge
- Conformité JEITA avec la thermistance NTC (MAX77757J)
- Chargement à chaud/arrêt à FROID avec thermistance NTC (MAX77757H)
- Arrêt thermique
- Contrôle par broche de toutes les fonctions :
- Courant de charge rapide configurable par résistance
- Broche ENBST pour activer et désactiver le Boost inverse
- Broche STAT pour indiquer l’état de charge
- Broche INOKB pour indiquer une bonne alimentation d’entrée (POK)
- Broche THM pour désactiver la charge
- Régulation de la tension d’entrée avec AICL
- Capacité Boost inverse jusqu’à 5,1 V et 1,5 A
- Chemin d’alimentation intégré
- FET de déconnexion réelle de la batterie intégré
- Boîtier FC2QFN à 24 fils
Caractéristiques techniques
- Tension de fonctionnement d’entrée maximale de 13,7 V
- Courant de charge maximal de 3,15 A
- Tension de terminaison :
- 4,1 à 4,5 V pour les batteries ion-Lithium et Li-poly
- 3,6 à 3,7 V pour les batteries LiFePO4
- Dimensions 3 x 3 mm
- Plage de températures de fonctionnement : de -40 à +85 °C
- Plage de températures de stockage : de -65 à +150 °C
Applications
- Terminaux de points de vente mobiles (mPOS)
- Dispositifs médicaux portables
- Casques sans fil
- Traqueurs GPS
- Berceaux de charge pour les appareils portables
- Blocs d'alimentation
- Routeurs mobiles
