Analog Devices Inc. Chargeur autonome USB-C 3,15 A MAX77751
Le chargeur autonome USB-C 3,15 A MAX77751 Analog Devices 3,15 A avec détection CC USB Type-C® et capacité d'amplification inversée intégrées. Configurez facilement les seuils de courant de charge rapide et de courant d'appoint avec des résistances. Le MAX77751 fonctionne avec une tension d'entrée comprise entre 4,5 V et 13,7 V. Le chargeur autonome USB-C 3,15 A MAX77751 Analog Devices a une limite de courant d'entrée maximal de 3 A. Le CI met également en œuvre la fonction de limite adaptative du courant d'entrée (AICL). Cela régule la tension d'entrée en réduisant le courant d'entrée pour empêcher la tension d'un adaptateur faible de s'effondrer ou de se replier.Caractéristiques
- Protection jusqu'à 16 V
- Tension de fonctionnement d’entrée maximale de 13,7 V
- Courant de charge maximal de 3,15 A
- Protection de courant de décharge de 6 A
- Aucun micrologiciel ou communication requis
- Détection USB intégrée :
- Détection CC pour USB Type-C
- Détection BC1.2 pour les SDP, DCP et CDP hérités
- Configuration automatique de la limite du courant d'entrée
- Régulation de la tension d'entrée avec limite adaptative du courant d'entrée (AICL)
- Capacité d'amplification en marche arrière jusqu'à 5,1 V, 1,5 A
- Contrôle par broche de toutes les fonctions :
- Courant de charge rapide configurable par résistance
- Courant de complément configurable par résistance
- Broche ENBST pour activer et désactiver l'amplification inverse
- Broche STAT pour indiquer l’état de charge
- Broche INOKB pour indiquer une bonne alimentation d’entrée (POK)
- Broche ITOPOFF pour désactiver la charge
- FET de déconnexion réelle de la batterie intégré
- Boîtier FC2QFN 3 mm x 3 mm, 24 broches
Applications
- Bornes de point de vente mobile (mPOS)
- Dispositifs médicaux portables
- Casques sans fil
- Traqueurs GPS
- Berceaux de charge pour les appareils portables
- Blocs d'alimentation
- Routeurs mobiles
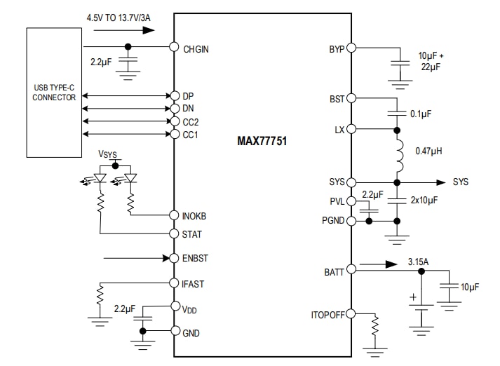
Schéma fonctionnel
Publié le: 2020-07-21
| Mis à jour le: 2024-06-11
