Analog Devices Inc. Kit d'évaluation MAX77597
Le kit d'évaluation MAX77597 d'Analog Devices teste le CI convertisseur Buck synchrone MAX77597 avec commutateurs intégrés. Le kit EV fonctionne sur une large plage d'entrée de 3,5 V à 36 V et peut prendre en charge des charges jusqu'à 300 mA. Le kit d’évaluation MAX77597 d'Analog Devices est fourni en standard avec la version à tension de sortie fixe de 3,3 V du CI. Il peut être facilement modifié pour évaluer la version à sortie fixe de 5 V ou à tension de sortie réglable. Le kit d’évaluation comprend des cavaliers pour activer/désactiver le dispositif et sélectionner le fonctionnement en mode PWM forcé (FPWM) ou en mode saut. Un point de test de réinitialisation est disponible pour surveiller la qualité de tension de la sortie du convertisseur.Caractéristiques
- Évalue les versions à sortie fixe et à sortie réglable (version 3,3 V pré-installée)
- Plage de tension d'entrée de 3,5 V à 36 V
- Charge maximale 300 mA
- Démontre un courant de repos de 1,1 μA à une entrée de 14 V
- Point d'essai de sortie RESET
- La carte à deux couches simple sert de conception de référence
- Configuration de la carte PCB éprouvée
- Totalement assemblée et testée
Applications
- Dispositifs portables alimentés par des batteries Li + 2S, 3S ou 4S
- Dispositifs USB Type-C™
- Applications de point de charge (POL)
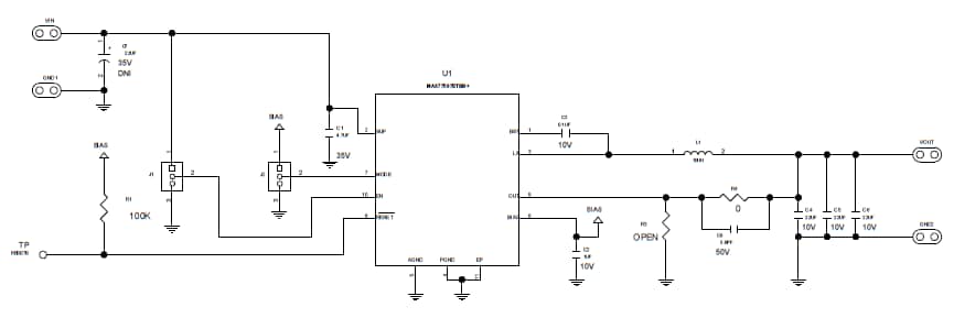
Schéma
Publié le: 2020-10-27
| Mis à jour le: 2024-07-17
