Analog Devices Inc. Convertisseur Buck à haute efficacité MAX77533
Le régulateur Buck à haut rendement MAX77533 d'Analog Devices est un convertisseur CC-CC abaisseur synchrone de1,5 A optimisé pour les applications portables à 2 et 3 cellules alimentées par batterie et USB-C™. Le MAX77533 fonctionne sur une alimentation d'entrée entre 3 V et 14 V. La tension de sortie est réglable entre 0,8 V et 5,0 V par pas de 50 mV . Les tensions par défaut programmées en usine de 1,2 V, 1,8 V, et 3,3 V sont proposées pour réduire le nombre de composants sur les rails communs. Cet appareil est doté d'un mode SKIP à faible IQ, qui permet d'obtenir un excellent rendement à faible charge.Des broches dédiées d'activation et de mise sous tension (POK) permettent un contrôle matériel simple. Une interface série I2C est utilisée en option pour la configuration et le contrôle complets de la mise à l'échelle dynamique de la tension et de l'optimisation de la puissance du système.
Le verrouillage en cas de sous-tension (UVLO), la décharge active de la sortie, la limitation du courant cycle par cycle, l'arrêt thermique et la protection contre les courts-circuits garantissent un fonctionnement sûr dans des conditions anormales.
Le convertisseur Buck MAX77533 d'Analog Devices est proposé en boîtier WLP (Wafer-Level Package) à 12 picots et pas de 0,4 mm.
Caractéristiques
- Convertisseur Buck monocanal 5 A
- Plage de tension d'entrée de 3 V à 14 V
- Plage de tension de sortie de 8 V à 99% VSUP
- 8 V vers 5 V I2C programmable par étapes 50 mV
- 55 V à 99 % VSUP avec des résistances de rétroaction externes
- 2 V, 1,8 V, ou 3,3 V options préréglées en usine
- Haute efficacité et faible courant de repos (IQ)pour prolonger la durée de vie de la batterie
- 94 % efficacité maximale à 7,4 VSUP, 3,3 VOUT (2520 inductor)
- 9 μA IQ (12 VSUP, 1,8 VOUT version avec rétroaction interne)
- Modes sélectionnables SAUT à faible charge et MLI forcé
- 1 MHz ou 550 kHz commutation à fréquence fixe
- Contrôle matériel ou logiciel
- Broches d'entrée d'activation et de sortie d'alimentation OK
- Interface de contrôle complet I2C en option
- Protection :
- Limitation du courant de crête de l'inducteur cycle par cycle
- Protection contre les courts-circuits en mode hoquet, UVLO et protection contre coupure thermique
- Démarrage progressif par défaut de 1 ms
- Caractéristiques physiques
- Plage de température de fonctionnement de -40 °C à +85 °C
- Boîtier WLP12 de 85 mm x 1,4 mm x 0,7 mm, pas de 0,4 mm, matrice 3x4
- Conforme à la directive RoHS
Applications
- Alimentations à densité de puissance élevée de 2 et 3 cellules
- Dispositifs portables alimentés par batterie Li+/Li-ion
- Drones, appareils photo HD et ordinateurs portables
- Électronique portable à espace restreint
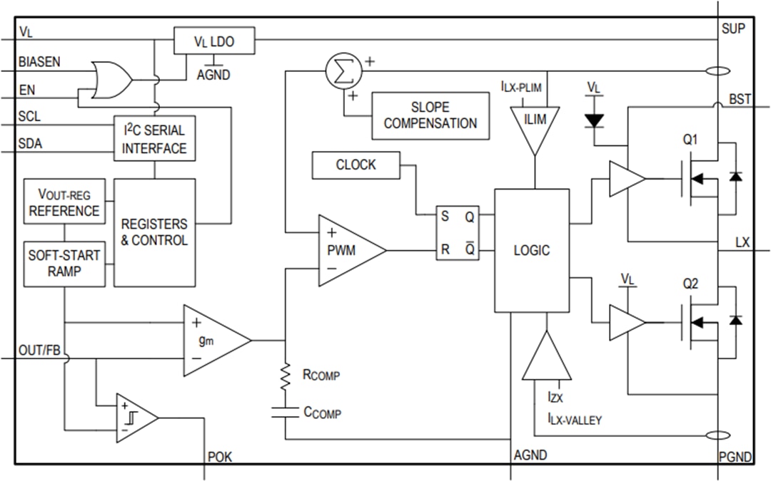
Système de contrôle Buck
Circuit d'application (rétroaction externe)
Circuit d'application (rétroaction interne)
Publié le: 2020-09-08
| Mis à jour le: 2024-07-02
