Analog Devices / Maxim Integrated Kit d’évaluation WLP MAX38911
Le kit d’évaluation WLP MAX38911 d'Analog Devices Inc. est conçu pour démontrer rapidement et facilement le MAX38911 dans un boîtier WLP. Les régulateurs linéaires LDO MAX38911, avec mode basse consommation, fournissent un courant de charge pouvant atteindre 500 mA avec seulement 11 µVRMS de bruit de sortie de 10 Hz à 100 kHz. Le kit d'évaluation WLP MAX38911 d'ADI dispose du MAX38911ANT+ (sortie 1,8 V) installé.Caractéristiques
- Évalue le MAX38911 en WLP à 6 billes (1,42 x 0,83 mm)
- Plage d’entrée de 1,7 à 5,5 V
- Tension de sortie prédéfinie en usine de 0,8 à 5,0 V (avec remplacement CI)
- Courant de sortie jusqu’à 500 mA
- Modes de fonctionnement sélectionnables par cavalier
- Disposition éprouvée d’une PCB à 2 couches de cuivre de 1 oz
- Démontre une taille de solution compacte
- Totalement assemblée et testée
Équipement nécessaire
- Kit d’évaluation WLP MAX38911
- Alimentation électrique 5,5 V, 1 Acc
- Charge électronique capable d'atteindre 500 mA
- Voltmètre numérique (VMN)
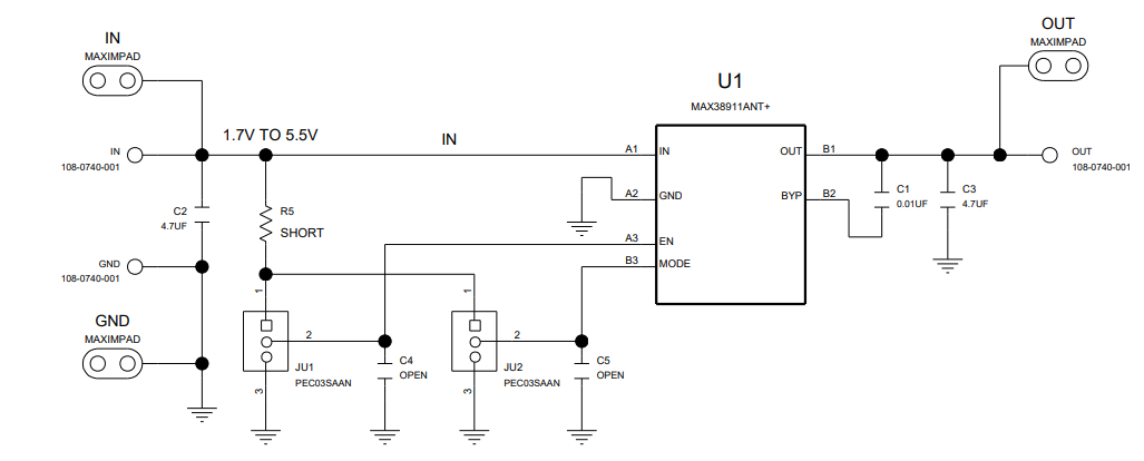
Schéma
Publié le: 2021-02-03
| Mis à jour le: 2023-04-14
