Analog Devices / Maxim Integrated Convertisseur RTD-numérique MAX31865
Les Maxim MAX31865 sont des convertisseurs résistance-numérique simples à utiliser et optimisés pour les détecteurs de température à résistance (RTD) de platine. Une résistance externe règle la sensibilité du RTD utilisé et un CAN delta-sigma de précision convertit le rapport de la résistance RTD à la résistance de référence sous forme numérique. Les entrées du MAX31865 sont protégées contre la surtension jusqu'à ±50 V. La détection programmable du RTD et des conditions de câble ouvert et de court-circuit est comprise.Caractéristiques
- Simple conversion of platinum RTD resistance to digital value
- Handles 100Ω to 1kΩ (at 0°C) platinum RTDs (PT100 to PT1000)
- Compatible with 2-, 3-, and 4-wire sensor connections
- 21ms maximum conversion time
- 15-Bit ADC resolution; nominal temperature resolution 0.03125°C (varies due to RTD nonlinearity)
- Total accuracy over all operating conditions: 0.5°C (0.05% of Full Scale) max
- ±50V input protection
- Fully differential VREF inputs
- Fault detection (open RTD element, RTD shorted to out-of-range voltage, or short across RTD element)
- SPI-compatible interface
- 20-pin TQFN package
Applications
- Industrial equipment
- Instrumentation
- Medical equipment
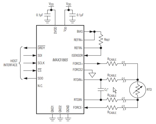
Application Circuit
Publié le: 2014-02-11
| Mis à jour le: 2023-04-11
