Analog Devices / Maxim Integrated Horloge en temps réel (RTC) I2C MAX31329
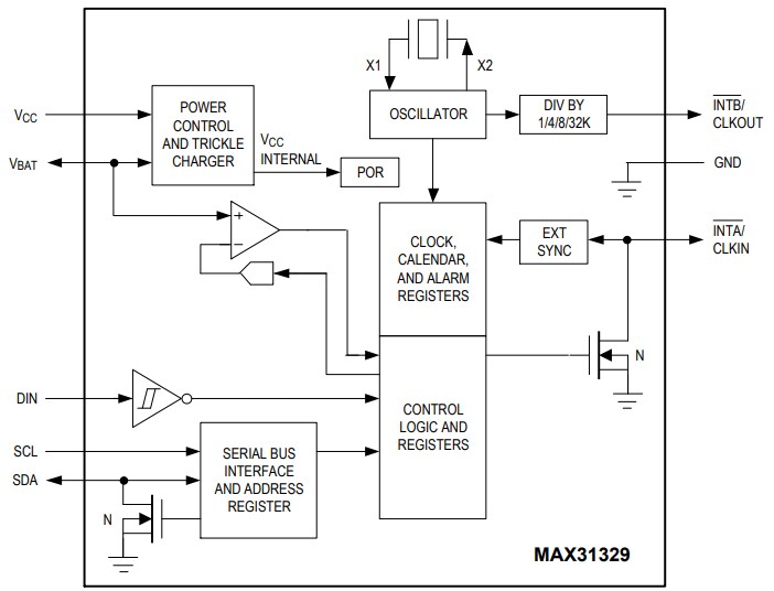
L’horloge temps réel (RTC) I2C MAX31329 d'Analog Devices est un dispositif de chronométrage à faible courant qui fournit un courant de chronométrage en nanoampères (nA), prolongeant ainsi la durée de vie de la batterie. Ce dispositif est doté d’un quartz de 32,768 kHz, ce qui élimine le besoin d’un quartz externe. Le RTC MAX31329 est doté d’une entrée de déclenchement numérique de Schmitt (DIN) et génère une sortie d’interruption sur un front descendant ou montant de cette entrée numérique. La RTC MAX31329 maintient une horloge/un calendrier qui fournit des informations sur les secondes, minutes, heures, jour, date, mois et année. La date de fin de mois est automatiquement ajustée pour les mois de moins de 31 jours, notamment les corrections d’années bissextiles. L’horloge fonctionne au format 24 ou 12 heures et la RTC inclut également une entrée d’horloge pour la synchronisation.Le composant RTC MAX31329 Analog Devices fonctionne sur une plage de température étendue de -40 °C à +85 °C et est disponible en boîtier LGA de 5 mm x 5 mm, 10 broches, sans plomb (Pb) et conforme à la directive RoHS. Les applications standard incluent les dispositifs médicaux, les instruments portables, l’automatisation des usines et les dispositifs IdO.
Caractéristiques
- Prolonge la durée de vie de la batterie :
- Courant de chronométrage de 240 nA
- Chargeur à régime lent pour super-condensateur externe ou batterie rechargeable
- Offre des possibilités de configuration flexibles :
- Entrée de déclenchement Schmitt pour la détection des événements
- Sortie programmable à ondes carrées pour la surveillance de l’horloge
- Deux broches d’interruption pour plusieurs configurations de réveil
- Broche d’entrée d’horloge pour la synchronisation de l’horloge externe
- Économise de l’espace sur la carte :
- Condensateurs à quartz et charge intégrés réglés à une précision d’horloge standard de ± 5 ppm
- Boîtier LGA à 10 broches de 5 x 5 mm
- Caractéristiques à valeur ajoutée pour une utilisation facile :
- Plage de tensions de fonctionnement de 1,6 à 5,5 V
- Deux alarmes d’heure du jour
- Compte à rebours avec fonctions de répétition et de pause
- RAM 64 octets pour le stockage des données utilisateur
- Protection intégrée :
- Réinitialisation à la mise sous tension pour une configuration par défaut
- Commutation automatique sur la batterie de secours ou sur le super-condensateur en cas de coupure de courant.
- Fonctionnement sans verrouillage avec temporisation du bus
Applications
- Équipement industriel
- Équipement de test et de mesures
- Compteurs d'énergie
- Dispositifs médicaux
- Instruments portables
- Automatisation industrielle
- Dispositifs IdO
- Caméras de surveillance
- Serveurs
Schéma de principe
Circuit d’application standard
Publié le: 2021-09-07
| Mis à jour le: 2023-04-17
