Analog Devices / Maxim Integrated Convertisseurs Boost intégrés MAX25510 et MAX25511
Les convertisseurs élévateurs intégrés MAX25510 et MAX25511 d'Analog Devices sont des pilotes de rétroéclairage à LED blanche et 4 canaux. Ces convertisseurs d'Analog Devices disposent d'un convertisseur élévateur à mode courant intégré qui fonctionne sur une gamme de fréquences de commutation de 400 kHz à 2,2 MHz et intègre un spectre étalé. Le décalage de phase des canaux de sortie est inclus comme option pour réduire davantage les EMI.Caractéristiques
- Fonctionnent jusqu'à 3 V sur l’entrée de la batterie après le démarrage
- Large rapport cyclique Boost pour prendre en charge une faible tension d’entrée
- Contrôleur CC-CC en mode courant SEPIC ou Boost
- Plage de fréquences de fonctionnement 400 kHz à 2,2 MHz
- Spectre étendu disponible
- Peut être synchronisé avec une horloge externe
- Dissipateurs de courant LED
- Courant de sortie jusqu’à 120 mA par chaîne
- Faible tension de régulation_OUT pour un meilleur rendement
- Changement de phase optionnel des sorties
- Radio de gradation 16667:1 à 200 Hz
- Entrée NTC pour repli de courant LED
- Possibilité de gradation analogique
- Fonctionnalité de fondu automatique intégrée
- La sortie FLTB fournit des informations de diagnostic
- LED en court-circuit ou ouvertes
- Arrêt thermique
- Sous-tension de sortie
- Boîtier TQFN compact de 4 x 4 mm
- AEC-Q100 classe 1
Applications
- Grappes d’instruments automobiles
- Écrans d’informations automobiles centraux
- Affichages tête haute pour automobile
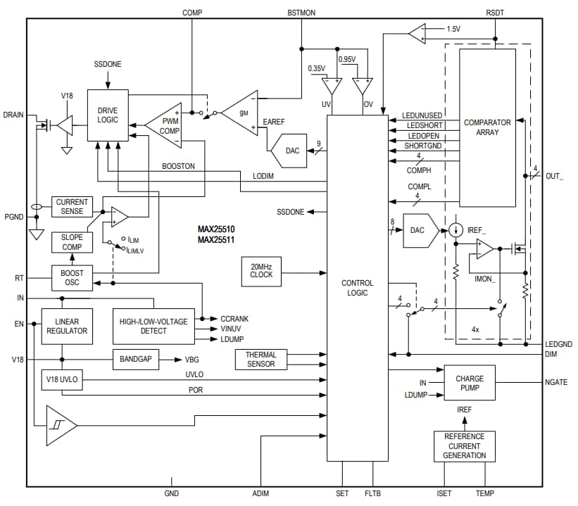
Schéma fonctionnel
Publié le: 2021-09-07
| Mis à jour le: 2023-04-18
