Analog Devices Inc. Protecteur de port PD USB MAX25410
Le protecteur de port USB PD MAX25410 d'Analog Devices Inc. est une solution de protection Type-C basée sur l'alimentation USB (USB-PD) automobile pour les applications de radio automobile, de navigation, de connectivité et de concentrateur USB/module multimédia. Le composant fournit une solution de protection USB-PD automobile sur une seule puce pour les signaux CC1, CC2, D + et D- sur un connecteur USB Type-C™. Le MAX25410 fournit également un commutateur VCONN avec une gestion avancée des défauts qui ne nécessite pas d’alimentation dédiée.Les caractéristiques de protection du composant comprennent la norme CEI 61000-4-2 ±15 kV, les ESD ISO 10605 et les courts-circuits vers Vbus (24 V) sur les broches protégées HVCC1, HVCC2, HVD + et HVD-. Le composant dispose également de modes CDP à détection de charge BC1.2, DCP ou traversant (SDP) intégrés, Apple® 2,4 A, Samsung® 2 A et d'une prise en charge de l'émulation de charge selon la norme chinoise YD/T 1591-2009.
Caractéristiques
- commutateurs de protection USB Type-C™ CC1/CC2
- FET VCONN 550 mΩ intégrés avec protection contre les surintensités 250mA
- commutateurs de protection USB 2.0 D+/D- avec bande passante 1 GHz
- Protection 24 V CC et USB 2.0 contre les courts-circuits vers VBUS
- Détection et récupération automatiques des défauts avec des délais de réinitialisation conformes à l’industrie
- Résistances Apple et Samsung de terminaison de charge dédiées intégrées
- Prend en charge les modes USB BC1.2 CDP et DCP
- Prend en charge la norme chinoise YD/T 1591-2009
- Compatible avec les spécifications USB On-the-Go et Apple CarPlay
- Protection DES élevée (HVD+/HVD-, HVCC1/HVCC2)
- Modèle du corps humain ±2 kV
- ±15 kV entrefer ISO 10605
- ±8 kV contact ISO 10605
- ±15 kV entrefer CEI 61000-4-2
- contact CEI 61000-4-2 ±8kV
- boîtier 4 mm x 4 mm TQFN-EP à 16 broches
- Plage de température de fonctionnement de -40 °C à +105 °C
- Homologué AEC-Q100 et AEC-Q006
Applications
- Radio et navigation automobiles
- Concentrateurs USB automobiles
- Applications de boîtiers multimédia automobiles
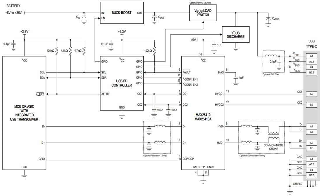
Application standard
Publié le: 2020-01-22
| Mis à jour le: 2024-04-18
