Analog Devices / Maxim Integrated Mini-convertisseurs Buck automobiles MAX25262/MAX25263
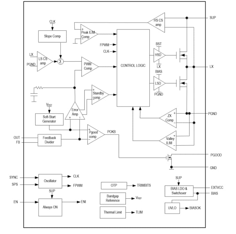
Les mini-convertisseurs Buck automobiles 2 A/3 A MAX25262/MAX25263 d'Analog Devices offrent des commutateurs côté haut et côté bas intégrés avec un courant pouvant atteindre 2 A/3 A. Les MAX25262/MAX25263 fonctionnent à partir d'une plage d'entrée de 3,5 V à 65 V tout en utilisant un courant de repos de seulement 3,5 μA à vide. Les convertisseurs comprennent une petite capacité de temps actif minimal de 20 ns, qui permet de grandes conversions d'abaissement en un seul étage sans saut des cycles. Un rapport cyclique maximal de 98 % et une faible résistance FET côté haut à l'état passant permettent un fonctionnement à faible perte de niveau pour les applications à faible tension d'entrée. Les mini convertisseurs Buck MAX25262/MAX25263 d'Analog Devices surveillent la qualité de tension en observant le signal PGOOD et fournissent deux tensions de sortie fixes de 5 V et 3,3 V. De plus, à l'aide d'un diviseur de résistance externe, les dispositifs peuvent être configurés pour des tensions de sortie de 1 V à 20 V.La fréquence MAX25262/MAX25263 est fixée en interne à 2,1 MHz, ce qui permet de petits composants externes, une ondulation de sortie réduite et garantit l'absence d'interférence AM. Une option à 400 kHz permet des pertes de commutation minimales et une efficacité maximale. Le CI passe en mode saut à faible charge pour un haut rendement à faible charge lorsque FSYNC est mis à l'état bas. Un mode de modulation de largeur d'impulsion (MLI) forcée sélectionnable par broche est également disponible pour les applications critiques EMI. Le CI est fourni dans un boîtier à puce retournée symétrique qui offre des performances EMI supérieures. De plus, le spectre étalé sélectionnable par broche aide à améliorer les performances EMI.
Caractéristiques
- Satisfait les spécifications strictes de consommation d'énergie et de performance du module FEO (fabricant d'équipement d'origine)
- Capacité de courant de sortie 2 A/3 A
- Courant d'alimentation de 3,5 μA en mode veille
- Les caractéristiques de réduction des EMI réduisent les interférences avec les bandes radio sensibles, sans sacrifier une large plage de tensions d’entrée
- Le temps d'activation minimal de 20 ns (std) garantit un fonctionnement sans saut pour une sortie 3,3 V à 2,1 MHz et 24 Vin
- Option de spectre étendu
- Synchronisation de la fréquence de boucle à phase asservie (PLL)
- Permet un fonctionnement à double batterie
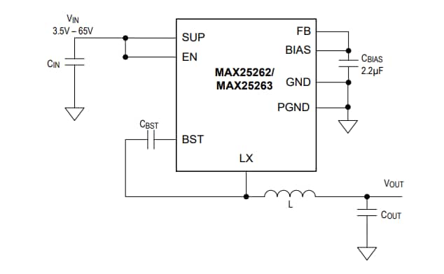
- Large plage d'alimentation d'entrée de 3,5 V à 65 V
- Tension de sortie programmable de 1 V à 20 V
- Options fixes 5 V/3,3 V/12 V disponibles
- Les caractéristiques de protection et les boîtiers améliorent la fiabilité du système
- Sortie PGOOD et entrée EN haute tension simplifiant le séquençage de puissance
- Verrouillage en sous-tension
- Protection contre les courts-circuits et la surchauffe
- Homologué AEC-Q100
Applications
- Systèmes automobiles à double batterie
- Groupes d'instruments automobiles
- Systèmes d’alimentation CC distribués
- Unités de contrôle de la navigation et de la radio
Ressources supplémentaires
Vidéos
Schéma fonctionnel simplifié
Schéma de principe
