Analog Devices Inc. Contrôleurs Boost synchrones MAX25201/MAX25202 HV
Les contrôleurs Boost synchrones MAX25201/MAX25202 HV d'Analog Devices offrent un courant d’arrêt de 1,5μA (standard) pour les convertisseurs Boost à large plage de tension d’entrée. La plage de tension de fonctionnement d’entrée de 4,5 V à 36 V rend ces composants idéaux dans les applications automobiles. Le MAX25201/MAX25202 fonctionne directement à partir d’une entrée de batterie automobile activée par le régulateur interne à faible décrochage avec une tension de sortie de 5 V. Après le démarrage, la plage de fonctionnement en entrée peut être étendue jusqu’à 1,8 V.Les contrôleurs élévateurs synchrones HV MAX25201/MAX25202 d'ADI fournissent un fonctionnement à fréquence de commutation (jusqu'à 2,2 MHz), réduisent l'ondulation de sortie, évitent l'interférence sur la bande AM et permettent l'utilisation de composants externes plus petits. La fréquence de commutation est réglable par résistance de 220 kHz à 2,2 MHz.
Les contrôleurs MAX25201/MAX25202 fonctionnent sur la plage de température automobile de -40 °C à +125 °C et comprennent une limite du courant cycle par cycle et des caractéristiques de protection contre coupure thermique.
Caractéristiques
- Répond aux spécifications strictes des modules OEM en matière de consommation d’énergie et de performances.
- Courant de repos de 20 µA en mode saut
- Précision de tension FB ±1,5 %
- Plage de tensions de sortie : fixe ou réglable entre 3,5 V et 60 V
- Les caractéristiques de réduction des EMI réduisent les interférences avec les bandes radio sensibles sans sacrifier une large plage de tensions d’entrée
- Option de spectre étendu
- Entrée de synchronisation de fréquence
- Fréquence programmable par résistance entre 200 kHz et 2,2 MHz
- Permet des conceptions prêtes à l’emploi
- Fonctionne jusqu'à 1,8 V après le démarrage
- Large plage d’alimentation d’entrée de 4,5 V à 36 V
- L’intégration et les boîtiers thermiquement améliorés permettent d'économiser de l’espace sur les cartes et de réduire les coûts
- Contrôleurs en mode courant avec modes continu forcé et saut
- Boîtier TQFN-EP à 16 broches endurci thermiquement
- Les caractéristiques de protection et les boîtiers améliorent la fiabilité du système
- Verrouillage de la sous-tension d’alimentation
- Protection contre les surchauffes et les courts-circuits
Applications
- Systèmes d’info-divertissement
- Systèmes en grappe
- Appel électronique
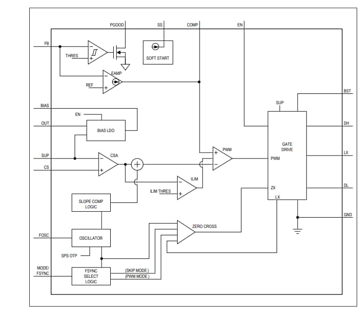
Schéma fonctionnel
Publié le: 2020-11-16
| Mis à jour le: 2024-07-29
