Analog Devices / Maxim Integrated Isolateurs numériques MAX22517 pour l'isolation galvanique
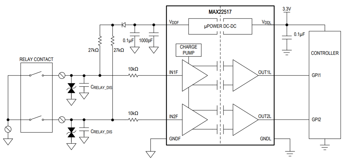
Les isolateurs galvaniques numériques à canal double MAX22517 d'Analog Devices disposent d’une alimentation côté terrain intégrée utilisant une technologie des processus exclusive. L'alimentation côté champ est fournie par le côté logique à l'aide de convertisseurs CC-CC isolés intégrés. Cette approche évite d'avoir besoin d'une alimentation électrique isolé encombrante et coûteuse lorsque la demande en puissance côté champ est faible.Les isolateurs galvaniques numériques à double canal MAX22517 d'Analog Devices fonctionnent dans une plage de température de -40°C à +125°C.Caractéristiques
- Protection robuste dans un encombrement réduit
- Alimentation côté champ isolée intégrée
- Isolation numérique galvanique intégrée
- Protection intégrée contre les surtensions et les courts-circuits avec résistance série externe
- Protection contre les courts-circuits de 24 VCA
- Tolérance de surtension ligne-à-terre de ± 1 kV et ligne-à-ligne de ± 2 kV (forme d’onde de 1,2/50 μs)
- Boîtier SOIC compact à 8 broches et corps large (ligne de fuite de 5,5 mm)
- Isolation galvanique solide des signaux numériques
- Tension d'isolation de 3,5 kVRMS pendant 60 s (VISO)
- Tension de fonctionnement continu de 445 VRMS (VIOWM)
- Flexibilité de conception
- Capacité de charge externe d’alimentation côté champ de 220 μA
- Alimentation côté logique de 3 V à 5,5 V
- Plage de température de fonctionnement : -40 °C à +125 °C
Applications
- IdO industriel
- Systèmes de réseaux industriels
- Immotique
- Équipements médicaux
Schéma fonctionnel
Publié le: 2022-03-28
| Mis à jour le: 2025-02-07
