Analog Devices Inc. Isolateurs numériques à 2 canaux MAX22245 et MAX22246
Les isolateurs numériques à 2 canaux MAX22245 et MAX22246 D4Analog Devices sont des isolateurs galvaniques numériques renforcés, rapides et à faible puissance mettant en œuvre la technologie de procédé propriétaire d’Analog Devices. Le MAX22246 transfère des signaux numériques en utilisant seulement 0,76 mW par canal à 1 Mbit/s (alimentation 1,8 V) entre des circuits avec différents domaines de puissance. Le MAX22246 dispose d’une isolation renforcée pour une tension de tenue nominale de 5 kVRMS pendant 60 secondes.Le MAX22245 dispose de deux canaux de transfert de données dans la même direction. Les deux canaux du MAX22246 transfèrent les données dans des directions opposées, ce qui rend le MAX22246 idéal pour isoler les lignes Tx et Rx d’un émetteur-récepteur.
Les isolateurs numériques à 2 canaux MAX22245 et MAX22246 sont conçus pour fonctionner à des températures ambiantes de -40 °C à +125 °C et sont disponibles en boîtier SOIC à corps large à 8 broches avec 8 mm de ligne de fuite et dégagement.
Caractéristiques
- Isolation galvanique renforcée pour des signaux numériques rapides
- Boîtier SOIC à 8 broches et corps large avec ligne de fuite et dégagement de 8 mm
- Débit de données maximum jusqu’à 200 Mbit/s
- Supporte 5 kVRMS pour 60 s (VISO)
- Supporte en continu 1 500 VRMS (VIOWM)
- Supporte une surtension ±10 kV entre GNDA et GNDB avec une forme d’onde de 1,2/50 μs
- CMTI élevé (50 kV/μs, std)
- Faible consommation d’énergie
- 0,76 mW par canal à 1 Mbit/s avec VDD = 1,8 V
- 1,42 mW par canal à 1 Mbit/s avec VDD = 3,3 V
- 3,2 mW par canal à 100 Mbit/s avec VDD = 1,8 V
- Options pour prendre en charge un large éventail d’applications
- 2 débits de données maximum (200 Mbit/s, 25 Mbit/s)
- 2 configurations de direction de canal
- 2 états de sortie par défaut (haut ou bas)
Applications
- RS232, RS485/RS-422 et CAN isolés
- Applications d’isolation générale
- Communications Fieldbus pour l’automatisation industrielle
- Systèmes médicaux
- Entraînements à moteur
Schéma de principe
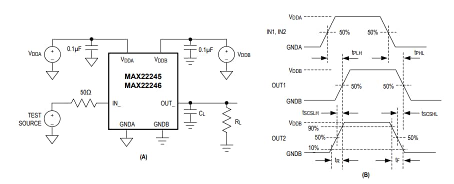
Schéma de chronométrage et circuit de test
Publié le: 2020-09-18
| Mis à jour le: 2024-07-08
