Analog Devices Inc. Kit d'évaluation MAX2202X
Le kit d'évaluation MAX2202X d'Analog Devices fournit une plateforme de démonstration pour les émetteurs-récepteurs semi-duplex RS-485/RS-422 MAX2202x/F avec AutoDirection. Les émetteurs-récepteurs MAX2202x/F fournissent un isolement galvanique numérique de 3,5 kVrms entre le côté câble (pilote RS-485/RS-422 / côté récepteur) et le côté UART du composant. Ces dispositifs disposent du contrôle de direction automatique propriétaire d'Analog Devices, AutoDirection, ce qui les rend idéaux pour des applications telles que les ports RS-485 isolés, où l'entrée du pilote est utilisée en conjonction avec le signal d'activation de pilote pour piloter le bus différentiel.Le kit d'évaluation MAX2202X dispose d'un MAX22028 pré-installé dans un boîtier SOIC à corps large à 8 broches, mais peut également être utilisé pour évaluer le MAX22025/F, le MAX22027/F et le MAX22028F.
Caractéristiques
- Fonctionne à partir d'une seule alimentation de 3,3 V
- Connecteur de bornier pour une évaluation RS-485 facile
- Isolation de 3 500 VRMS pendant 60 s
- Totalement assemblée et testée
Applications
- Compteurs de services publics
- Chauffage, ventilation et climatisation (CVC)
- Équipements d'automatisation industrielle
- Contrôleurs logiques programmables
Équipement nécessaire
- Alimentation CC de 3,3 V, 500 mA
- Générateur de signaux/fonctions
- Oscilloscope
Disposition de la carte
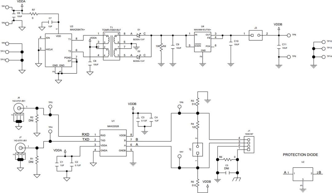
Schéma
Publié le: 2020-06-24
| Mis à jour le: 2024-05-31
