Analog Devices Inc. E/S analogiques industrielles MAX22000
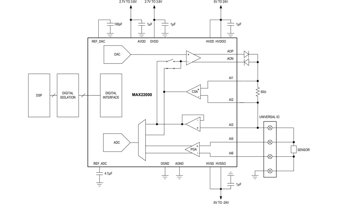
L’E/S analogique industrielle configurable MAX22000 d'Analog Devices est une solution d’entrée/sortie analogique, configurable par logiciel. Le MAX22000 offre une sortie qui peut être configurée comme une sortie de tension ou de courant et offre également jusqu’à six entrées analogiques qui peuvent être configurées comme des entrées de tension ou de courant. Deux des entrées analogiques sont configurées comme un amplificateur de gain programmable (PGA) différentiel, permettant des entrées à basse et haute tension. Les autres entrées analogiques sont des entrées asymétriques haute tension. Le chemin de transmission (sortie analogique) et le chemin de réception (entrées analogiques) sont totalement indépendants et peuvent être programmés pour différentes configurations et modes de fonctionnement.Le MAX22000 communique via un bus SPI 20 MHz haut débit pour toutes les informations de configuration/gestion et les résultats de conversion. Un CRC 8 bits en option améliore la fiabilité de l’interface SPI, protégeant contre toutes les salves de 8 bits et les erreurs de double bits. Le dispositif fonctionne à partir d’alimentations analogiques et numériques de 2,7 V à 3,6 V et jusqu’à des alimentations haute tension de ±24 V.
Le MAX22000 d’Analog Devices est disponible en boîtier LGA à 64 broches et fonctionne dans la plage de températures industrielles de -40 °C à +125 °C.
Caractéristiques
- Précis.
- Mode AOVM :
- Précision FSR 0,02 %, température ambiante
- Précision FSR 0,1 %, variation de température ±50 °C
- Référence interne : 5 ppm/°C
- Mode AOVM :
- Flexible
- 6 entrées analogiques/1 sortie analogique à l’aide d’une tension et d’un courant configurables par logiciel
- 2 entrées CAN auxiliaires pour les mesures de jonction froide
- Mode d’entrée RTD en configurations de 2, 3 ou 4 fils
- Mode d’entrée Thermocouple
- Plage de tensions d’entrée/sortie de ±12,5 V
- Plage de courants de sortie : ±25 mA ou ± 2,5 mA
- Plages de tension d’entrée PGA ±25 V, ±2,5 V, ±500 mV, ±250 mV et ±125 mV
- Alimentation de champ +24 V pour la boucle de courant
- Référence de tension externe en option pour CAN et CNA
- 6 GPIO
- Interface SPI 20 MHz
- Robuste
- Protection de ±36 V sur tous les ports E/S analogiques
- Protection contre les surintensités
- Arrêt thermique
- Interruption de sous-tension sur toutes les alimentations haute tension
- Détection du CRC
- Détection d’ouverture sur toutes les entrées analogiques
- Protection HBM de 2 kV sur toutes les broches
- Plage de températures de fonctionnement de -40 à +125 °C
- Petit boîtier LGA64 de 9 x 9,5 mm
Applications
- Contrôleurs logiques programmables (CLP)
- Contrôleurs d’automatisation programmables (CAP)
- Systèmes de commande distribuée
- Contrôle des processus
Schéma fonctionnel
Circuit d'application standard
Ressources
- Modes entrée/sortie configurables pour les systèmes PLC utilisant le MAX22000 et le MAX14914A
- Directives pour la mise en œuvre de la programmation CRC pour les E/S analogiques configurables MAX22000
- Directives pour la mise en œuvre des mesures de température avec le MAX22000
- Comment programmer les E/S analogiques configurables MAX22000
- E/S analogiques universelles configurables par logiciel
- E/S ultra-portables en déplacement
Publié le: 2020-10-16
| Mis à jour le: 2024-07-11
