Analog Devices Inc. Contrôleur Boost MAX20458 36 V
Le contrôleur d'élévation 36 V MAX20458 d'Analog Devices Inc. est un PMIC de classe automobile qui comprend un convertisseur Buck synchrone de 3,5 A et un contrôleur élévateur asynchrone avec des options de 2,1 MHz et 400 kHz. Le contrôleur Boost peut fournir une alimentation aux convertisseurs buck et les maintenir en régulation pendant le fonctionnement du démarrage à froid jusqu'à une entrée de batterie de 2 V. Le CI fonctionne avec une alimentation de tension d'entrée de 3,5 V à 36 V et peut fonctionner dans des conditions de perte de niveau en fonctionnant à un rapport cyclique de 95 %.Le contrôleur Boost MAX20458 36 V d’ADI offre une haute fréquence de commutation jusqu’à 2,1 MHz et permet de petits composants externes, une ondulation de sortie réduite et garantit l’absence d’interférence de bande AM. Les caractéristiques de protection comprennent une limitation de courant cycle par cycle et un arrêt thermique. Le contrôleur Boost MAX20458 est spécifié pour un fonctionnement sur la plage de température automobile de -40 °C à +125 °C.
Caractéristiques
- Satisfait les spécifications strictes des modules OEM en matière de consommation électrique et de performances
- Courant d’alimentation de 10 μA avec buck 5 V activé
- La sortie peut être de 5 V ou 3,3 V
- Courant d’alimentation de 30 μA avec tous les régulateurs activés
- Permet des conceptions prêtes à l’emploi
- Tensions de sortie en régulation via un démarrage à froid jusqu'à une tension de batterie/pile de 2 V
- Large plage d’alimentation d’entrée de 3,5 V à 36 V
- Les caractéristiques de réduction EMI réduisent les interférences avec les bandes radio sensibles sans sacrifier la large plage de tension d’entrée
- Le temps d’allumage minimal de 20 ns (std) garantit une exploitation sans saut pour la sortie 3,3 V à 2,1 MHz
- Option de spectre étendu
- Synchronisation de la fréquence de boucle à phase asservie (BVP)
- L’intégration et les boîtiers thermiquement améliorés économisent de l’espace et des coûts sur la carte
- Deux convertisseurs buck 2,1 MHz avec un contrôleur boost asynchrone
- Contrôleur en mode courant avec modes de fréquence fixe forcée et de saut
- Boîtier EP TQFN 28 broches 5 mm x 5 mm endurci thermiquement
- Les caractéristiques de protection améliorent la fiabilité du système
- Verrouillage de la sous-tension d’alimentation
- Protection contre les surchauffes et les courts-circuits
Applications
- Systèmes démarrage/arrêt pour l'automobile
- Groupes d’instruments
- Systèmes d’alimentation CC distribués
- Unités de contrôle de la navigation et de la radio
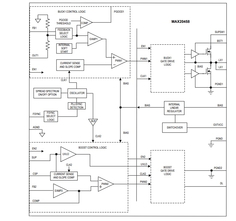
Schéma fonctionnel
Publié le: 2020-12-23
| Mis à jour le: 2024-08-12
