Analog Devices / Maxim Integrated MAX20416 Step-Down Converters
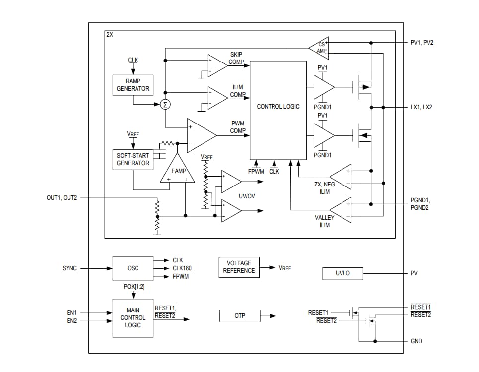
Analog Devices Inc. MAX20416 2.2MHz Dual-Output, Low-Voltage Step-Down Converters operate from a 3.0V to 5.5V input voltage range and provide a 0.8V to 3.8V output voltage range at up to 3A. The MAX20416 features ±1.5% output error over load, line, and temperature range. The MAX20416 features a 2.2MHz fixed-frequency pulse-width modulation (PWM) mode for better noise immunity and load-transient response. The pulse-frequency modulation mode (skip) increases efficiency during light-load operation.The 2.2MHz frequency operation allows the use of all-ceramic capacitors, minimizing the external component footprint. The programmable spread-spectrum-frequency modulation reduces radiated electromagnetic emissions. The layout is much simpler, with the integrated low RDS(ON) switches improving efficiency at heavy loads. Other features include soft-start ramping, overcurrent limiting, and overtemperature protection. Analog Devices MAX20416 Step-Down Converters are available in a lead (Pb)-free, 24-pin TQFN package.
Features
- Multiple functions for small size
- Dual synchronous buck converters up to 3A
- Fixed output voltage from 0.8V to 3.8V
- Resistor-adjustable output voltage
- 3.0V to 5.5V operating supply voltage
- 2.2MHz operation
- 93% ±3% undervoltage threshold
- 107% ±3% overvoltage threshold
- Individual EN inputs and active-low RESET_ outputs
- Dual synchronous buck converters up to 3A
- High precision
- ±1.5% output-voltage accuracy
- Good load-transient performance for buck converters
- Robust for the automotive environment
- Current-mode, forced-PWM, and skip operation
- Overtemperature and short-circuit protection
- 4mm × 4mm 24-Pin TQFN
- -40°C to +125°C automotive temperature range
Applications
- ADAS
- Infotainment
- SOC power
Additional Resources
Typical Operating Circuit
Internal Block Diagram
Publié le: 2019-10-30
| Mis à jour le: 2023-04-13
