Analog Devices / Maxim Integrated Convertisseurs Buck entièrement intégrés MAX20408/MAX20410
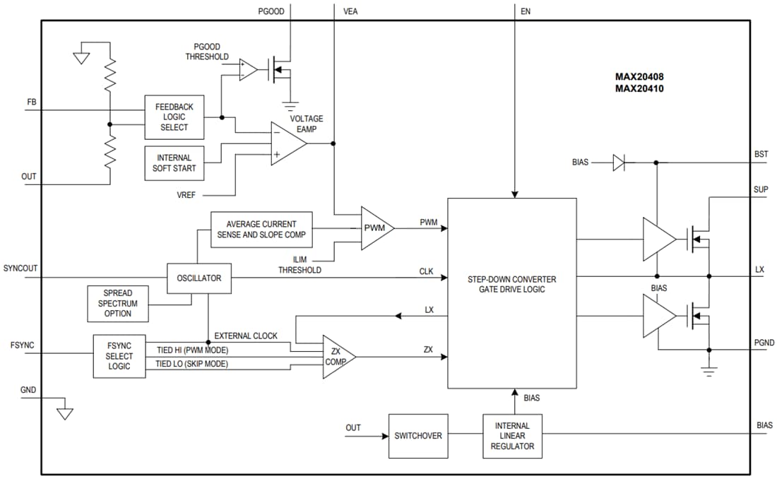
Les convertisseurs Buck entièrement intégrés MAX20408 et MAX20410 d'Analog Devices sont des convertisseurs Buck synchrones automobiles hautement intégrés avec des commutateurs internes côté haut et côté bas. Ces CI sont conçus pour fournir jusqu’à 8/10 A sous des tensions d’entrée de 3,0 à 36 V. Le signal PGOOD peut surveiller la qualité de la tension. Les MAX20408 et MAX20410 peuvent fonctionner en mode de décrochage en fonctionnant à un cycle de service 99 %, ce qui les rend idéaux pour des applications automobiles et industrielles.Les MAX20408 / MAX20410 offrent des options de tension de sortie programmable ou fixe. Les options à haute fréquence de commutation à 2,1 MHz et 400 kHz permettent de petits composants externes, une ondulation de sortie réduite et garantissent l’absence d’interférences AM. La programmabilité d'entrée SYNC permet trois modes pour des performances optimisées : le mode PWM forcé, le mode saut avec un courant de repos ultra faible et la synchronisation à une horloge externe. L'option de spectre étendu minimise les émissions EMI rayonnées.
Les MAX20408/MAX20410 d'Analog Devices sont également fournis avec une capacité biphasée permettant des conceptions jusqu'à 20 A. Deux CI peuvent être configurés peuvent être configurés comme maître et esclave avec un partage dynamique du courant et un fonctionnement déphasé à 180 degrés. Les MAX20408 / MAX20410 sont disponibles en petit boîtier FC2QFN à 17 broches de 3,5 mm x 3,75 mm. Ces composants sont compatibles broche à broche avec la famille de produits MAX20404 / MAX20405 / MAX20406 (4 à 6 A).
Caractéristiques
- Convertisseur CC-CC haute puissance dans une solution de petite taille
- Plage de tension d'entrée de fonctionnement de 3,0 V à 36 V
- FET côté haut et côté bas intégrés
- Courant de sortie maximal 8 A/10 A
- Options de fréquence fixe 400 kHz et 2,1 MHz
- Durée de démarrage progressif fixe de 2,5 ms
- 34 ns minimum dans le temps
- Sortie programmable de 0,8 V à 10 V avec 400 kHz, sortie de 0,8 V à 6 V avec 2,1 MHz ou options fixes
- Précision de tension de sortie ±1,8 %
- Placement de brochage SUP et PGND symétrique et équilibré pour des performances EMI supérieures
- Boîtier FC2QFN 17 broches, 3,5 mm x 3,75 mm endurci thermiquement
- Haut rendement sur tSortiee la plage de charge
- Courant de repos de 10 μA en mode saut
- Rendement jusqu’à 94,3 % sous 12 VEntrée/ 5VSortieà 2,1 MHz
- Rendement jusqu’à 95,6 % sous 12 VEntrée/ 5VSortieà 400 kHz
- Fonctionnement biphasé jusqu’à une capacité de charge de 20 A
- Synchronisation de fréquence entrée/sortie
- 180º hors phase entre le maître et l'esclave
- Partage de courant dynamique
- Robuste pour un environnement automobile
- Fonctionnement PWM forcé et mode saut
- Fonctionnement du cycle de service à 99 % avec une faible tension de décrochage
- Prend en charge les pertes de charge 42 V
- Option de spectre étendu
- Indicateur de bonne alimentation
- Protection contre les surchauffes et les courts-circuits
- Plage de températures automobiles : de -40 °C à +125 °C
- Homologué AEC-Q100
- Solution d'alimentation évolutive
- Empreinte compatible avec MAX20404, MAX20405 et MAX20406
- Boîtier FC2QFN-17 3,5 mm x 3,75 mm
Applications
- Fournitures automobiles
- Systèmes d'infodivertissement
- Systèmes avancés d'aide à la conduite (ADAS)
- Fournitures industrielles
- Convertisseurs Buck à usage général
Schéma fonctionnel
