Analog Devices / Maxim Integrated Convertisseurs Buck automobiles MAX20402/MAX20403
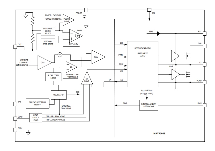
Les convertisseurs Buck synchrones automobiles MAX20402/MAX20403 d'Analog Devices disposent de commutateurs côté haut et côté bas intégrés dans un minuscule boîtier. Les MAX20402/MAX20403 fournissent jusqu'à 2,5 A/3,5 A sur une large plage de tension d'entrée de 3 V à 36 V. Le signal PGOOD surveille la qualité de tension. Les CI fonctionnent avec une perte de niveau à un rapport cyclique de 99 %, idéal pour les applications automobiles et industrielles. Les MAX20402/MAX20403 fournissent des tensions de sortie externes programmables ou fixes en interne de 5 V et 3,3 V. Des choix de fréquence interne fixe de 3 MHz/2,1 MHz/400 kHz sont disponibles, permettant de petits composants externes et une ondulation de sortie réduite sans interférence AM. Lorsque la synchronisation est faible, les MAX20402/MAX20403 entrent automatiquement en mode saut à faible charge avec un courant de repos ultra-faible de 10 μA à vide.Le MAX20402/MAX20403 d'Analog Devices est proposé avec un mode MLI forcé sélectionnable par broche pour aider à améliorer les performances EMI. Les convertisseurs disposent d'une option de modulation de fréquence à spectre étalé développée pour minimiser les émissions rayonnées EMI grâce à la fréquence de modulation.
Le MAX20402/MAX20403 est logé dans un petit boîtier FC2QFN de 3 mm x 3 mm et met en œuvre très peu de composants externes.
Caractéristiques
- Fonctions multiples pour une petite taille
- Plage de tension d'entrée de fonctionnement de 3 V à 36 V
- Convertisseur CC-CC synchrone avec FET intégrés jusqu'à 2,5 A/3,5 A
- Courant de repos 10 μA en mode saut
- Fréquence de commutation de 3 MHz/2,1 MHz/400 kHz
- Option de spectre étendu
- Démarrage progressif interne fixe de 2,5 ms
- Plage de tensions de sortie programmable de 0,8 V à 12 V ou options fixes de 5 V/3,3 V disponibles
- Fonctionnement à rapport cyclique de 99 % avec une faible perte de niveau
- Haute précision pour les applications où la sécurité est essentielle
- Précision de tension de sortie de ± 1,5 % en FPWM
- Seuils d'activation de précision pour les seuils UVLO entièrement programmables
- PGOOD à fenêtre précis
- Robuste pour l’environnement automobile
- Fonctionnement en mode courant moyen, MLI forcé et saut
- Protection contre les surchauffes, les surtensions et les courts-circuits
- 3mm x 3mm FC2QFN
- Plage de températures de fonctionnement de -40 °C à +125 °C
- Tolérance aux pertes de charge : 42 V
- Homologué AEC-Q100
Applications
- Automobile
- Systèmes d'aide à la conduite (ADAS)
- Modules radar
- Infodivertissement
- Industriel
- Convertisseurs CC-CC haute tension
Vidéos
Schéma fonctionnel simplifié
Publié le: 2023-01-31
| Mis à jour le: 2023-05-08
