Analog Devices Inc. CI contrôleurs abaisseurs automobiles MAX20098
CI contrôleurs abaisseurs automobiles MAX20098 d’Analog Devices Inc. CI contrôleurs abaisseurs synchrones 2,2 MHz avec IQ de 3,5 µA. Ils fonctionnent avec une alimentation en tension d’entrée de 3,5 V à 42 V et peuvent fonctionner en conditions de décrochage à un rapport cyclique 99 % (standard). Ces CI sont conçus pour les applications ayant des exigences de puissance moyenne à haute qui fonctionnent sur une large plage de tension d’entrée, comme dans les conditions de démarrage à froid automobile ou d’arrêt et de redémarrage du moteu .Caractéristiques
- Satisfait les normes strictes de consommation électrique et de performances du module OEM automobile
- Courant de repos 3,5 µA en mode saut à VOUT = 3,3V
- Précision de tension de sortie ±1 % : 5,0 V/3,3 V fixe ou réglable entre 1 V et 10 V
- Permet des conceptions prêtes à l’emploi avec une large plage d’alimentation d’entrée de 3,5 V à 42 V
- Les caractéristiques de réduction EMI réduisent les interférences avec les bandes radio sensibles sans sacrifier la large plage de tension d’entrée
- Le temps d’allumage minimal de 50 ns (standard) permet un fonctionnement sans saut pour la sortie 3,3 V à partir des batteries automobiles à 2,2MHz
- Option de spectre étendu
- Entrée de synchronisation de fréquence
- Fréquence programmable par résistance entre 220 kHz et 2,2 MHz
- L’intégration et les boîtiers thermiquement améliorés économisent de l’espace et des coûts sur la carte
- Contrôleur abaisseur 2MHz
- Contrôleur en mode courant avec modes continu forcé et saut
- Boîtier TQFN-EP 16 broches mouillable latéral (SW)
- Conception de référence 20 A disponible
- Les caractéristiques de protection améliorent la fiabilité du système
- Verrouillage de la sous-tension d’alimentation
- Protection contre les courts-circuits et la surchauffe
- Surveillance de la surtension et de la sous-tension de sortie
- Plage -40 °C de température automobile de classe 1 range à +125°C
Applications
- Systèmes d’info-divertissement
- Ports USB
- Point de charge (POL) à usage général
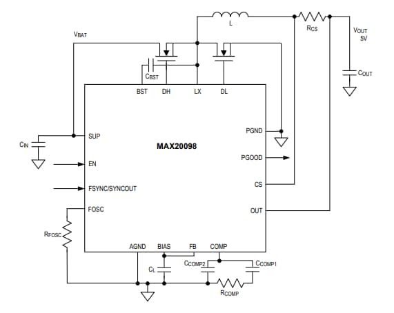
Circuit d'application standard
Ressources supplémentaires
Publié le: 2020-01-14
| Mis à jour le: 2024-04-16
