Analog Devices Inc. CI doubles convertisseurs Buck MAX20049
Les CI doubles convertisseurs Buck MAX20049 d'Analog Devices offrent deux régulateurs à faible perte de niveau (LDO), fournissant une solution mono-puce pour les caméras automobiles. Ces CI sont auto-protégés et disposent d'une conception robuste avec une surveillance des surtensions et des sous-tensions, une protection contre les surtensions, une coupure thermique et une protection contre les courts-circuits. Le fonctionnement à haute fréquence permet une conception de condensateur tout céramique et des composants externes de petite taille, tandis que les commutateurs sur puce à faible résistance assurent un haut rendement tout en minimisant les inductances critiques. Les CI doubles convertisseurs Buck MAX20049 d'Analog Devices ont idéaux pour les modules de caméra et les applications de point de charge.Caractéristiques
- Petite taille de solution
- Boîtier TQFN à 16 broches mouillables sur le côté (3 mm x 3 mm) avec pastille exposée
- Architecture à faible temps actif
- Options de tension de sortie fixe
- Solutions EMI
- Modulation de fréquence à spectre étalé optionnelle
- Placement des broches
- Auto-protégé et robuste
- Surveillance de surtension et de sous-tension
- Protection contre les surtensions
- Arrêt thermique
- Protection contre les courts-circuits
Applications
- Modules de caméra : surround, arrière et avant
- Point de charge
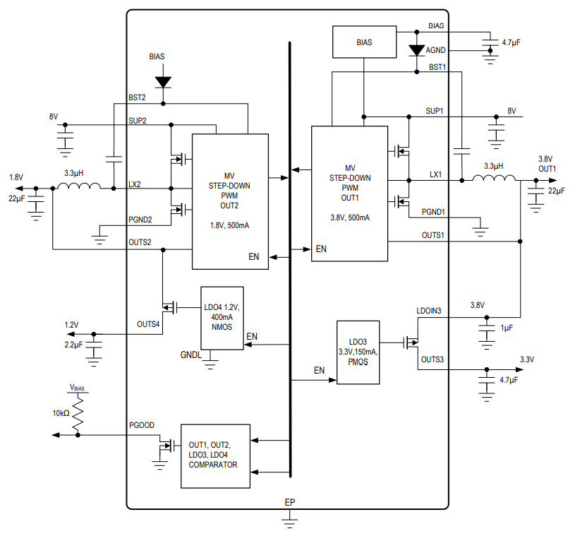
Circuits d’application standard
Publié le: 2020-10-28
| Mis à jour le: 2024-07-17
