Analog Devices Inc. Interface de communication SPI automobile (ASCI) MAX17841B
L’interface de communication (ASCI) SPI automobile MAX17841B d’Analog Devices Inc. combine un port SPI avec un émetteur récepteur asynchrone universel (UART) conçu pour s’interfacer avec les dispositifs de gestion de batterie ADI. L’UART peut être configuré pour mettre en œuvre automatiquement le codage/décodage Manchester, le tramage des messages, la parité, le réveil et la signalisation de maintien, comme requis pour le protocole UART de gestion de batterie AnalogDevices’. L’UART dispose de débits en bauds programmables de 0,5 Mbps, 1 Mbps ou 2 Mbps et prend en charge une signalisation asymétrique ou différentielle. L’UART contient un tampon de transmission de 28 octets et un tampon de réception de 62 octets avec des événements d’interruption configurables par l’hôte pour l’efficacité de l’hôte.Caractéristiques
- Prend en charge le protocole UART de gestion de batterie ADI
- Jusqu’à une interface SPI 4 MHz
- Débit en bauds UART programmable jusqu’à 2 Mbps
- Fonctionnement 3,3 V ou 5 V
- Courant de repos ultra-faible
- Prend en charge les exigences ASIL
- Homologué AEC-Q100 type 2
- Tampons de transmission et de réception avec interruptions programmables permettant la mise en file d’attente des messages UART
- Encodeur et décodeur Manchester réduisant la charge du contrôleur hôte
- Plage de température de fonctionnement de -40 °C à +105 °C
Applications
- Systèmes de gestion de batterie (BMS)
- Véhicules électriques et hybrides (EV/HEV)
- Systèmes de stockage d’énergie (ESS)
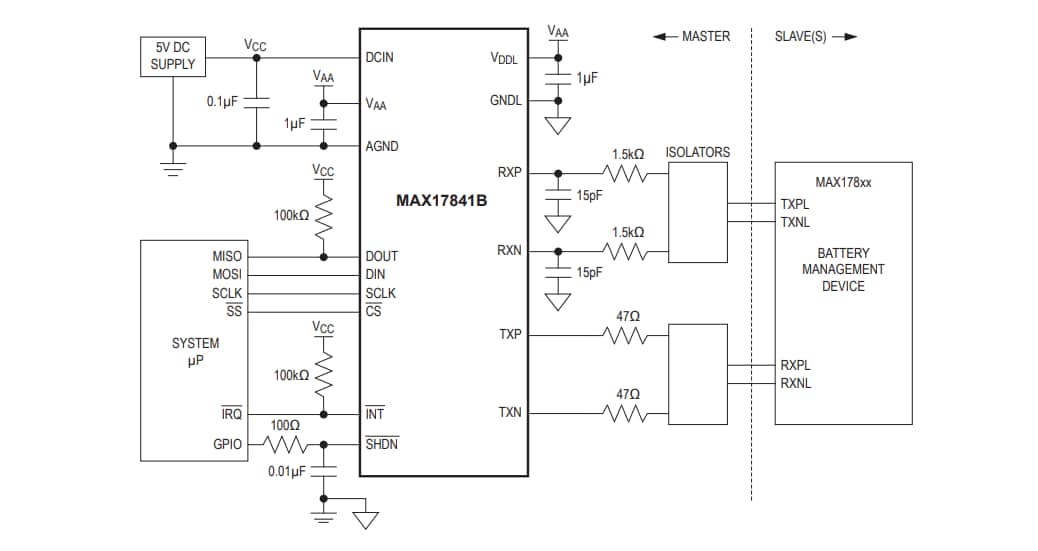
Circuit de fonctionnement simplifié
Publié le: 2020-02-17
| Mis à jour le: 2024-04-19
