Analog Devices / Maxim Integrated MAX17761 Synchronous Step-Down DC-DC Converter
Analog Devices MAX17761 Synchronous Step-Down DC-DC Converter is a high-efficiency, high-voltage converter with integrated MOSFETs. The converter operates over a 4.5V to 76V input and delivers up to a 1A current. The output voltage is programmable from 0.8V to 90% of VIN. The MAX17761 has a feedback voltage regulation accuracy of over -40°C to +125°C is ±1.5%. The device features a peak-current-mode control architecture and can be operated in either the pulse-width modulation (PWM) or pulse-frequency modulation (PFM) control schemes. The Analog Devices MAX17761 is housed in a 12-pin (3x3mm) TDFN package.Features
- Reduces External Components and Total Cost
- No Schottky—Synchronous Operation
- Internal Compensation Components
- All-Ceramic Capacitors, Compact Layout
- Reduces Number of DC-DC Regulators to Stock
- Wide 4.5V to 76V Input
- Output Adjustable from 0.8V to 90% of VIN
- Delivers up to 1A Over Temperature
- 200kHz to 600kHz Adjustable Frequency with External Clock Synchronization
- Programmable Current Limit
- Reduces Power Dissipation
- Peak Efficiency > 90%
- PFM Mode Enables Enhanced Light-Load Efficiency
- Auxiliary Bootstrap LDO for Improved Efficiency
- 5μA Shutdown Current
- Operates Reliably in Adverse Industrial Environments
- Adjustable Soft-Start and Prebiased Power-Up
- Built-in Output-Voltage Monitoring with RESET
- Programmable EN/UVLO Threshold
- Monotonic Startup into Prebiased Load
- Overtemperature Protection
- High Industrial -40°C to +125°C Ambient Operating Temperature Range/-40°C to +150°C Junction Temperature Range
Applications
- Industrial Control Power Supplies
- General-Purpose Point-of-Load
- Distributed Supply Regulation
- Basestation Power Supplies
- Wall Transformer Regulation
- High-Voltage, Single-Board Systems
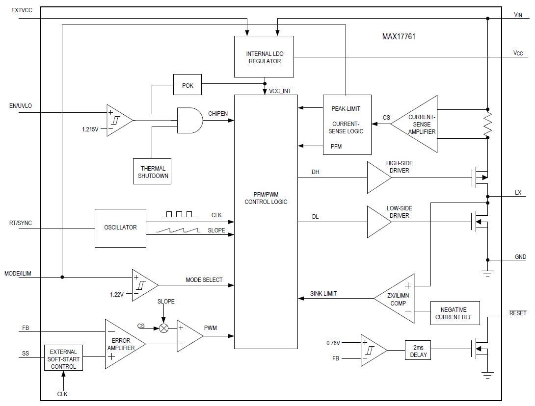
Block Diagram
Publié le: 2017-12-06
| Mis à jour le: 2023-04-11
