Analog Devices / Maxim Integrated MAX17632 Synchronous Step-Down DC-DC Converter
Analog Devices MAX17632 Synchronous Step-Down DC-DC Converter features high-efficiency, high-voltage, and integrated MOSFETs. The MAX17632 operates over a 4.5-36V input-voltage range and delivers up to a 2A current. The MAX17632A and MAX17632B are fixed 3.3V and fixed 5V output parts. The MAX17632C is an adjustable output voltage (0.9V to 90% of VIN) part. Built-in compensation across the output-voltage range eliminates the need for external compensation components.The Analog Devices MAX17632 features peak-current-mode control architecture and can be operated in forced pulse-width modulation (PWM), pulse-frequency modulation (PFM), or discontinuous-conduction mode (DCM). This feature enables high efficiency under full- and light-load conditions and offers a low minimum on time that allows high switching frequencies and smaller solution sizes. The feedback-voltage regulation accuracy over -40°C to +125°C for the MAX17632A/MAX17632B/MAX17632C is ±1.2%. The device is available in a 16-pin (3x3mm) TQFN package.
Features
- Reduces power dissipation
- Peak efficiency > 90%
- PFM and DCM modes enable enhanced light-load efficiency
- Auxiliary bootstrap supply (EXTVCC) for improved efficiency
- 2.8μA shutdown current
- Reduces the number of DC-DC regulators to stock
- Wide 4.5V to 36V input
- Adjustable output range from 0.9V to 90% of VIN
- Delivers up to 2A over the temperature range
- 400kHz to 2.2MHz adjustable frequency with external clock synchronization
- Available in a 16-pin, 3mm x 3mm TQFN package
- Reduces external components and total cost
- No Schottky - synchronous operation
- Internal compensation components
- All-ceramic capacitors, compact layout
- Operates reliably in adverse industrial environments
- Hiccup-mode overload protection
- Adjustable and monotonic startup with pre-biased output voltage
- Built-in output-voltage monitoring with RESET
- Programmable EN/UVLO threshold
- Overtemperature protection
- -40°C to +125°C operating temperature range
Applications
- Industrial control power supplies
- General-purpose Point-of-Load
- Distributed supply regulation
- Base station power supplies
- Wall transformer regulation
- High voltage single-board systems
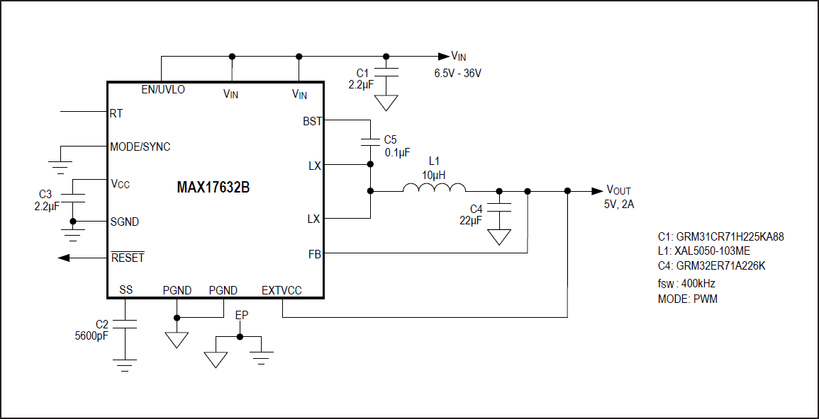
Block Diagram
Publié le: 2018-03-27
| Mis à jour le: 2023-04-11
