Analog Devices / Maxim Integrated Limiteurs de courant MAX17615
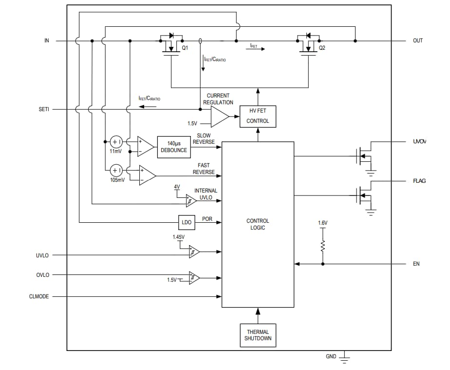
Les limiteurs de courant MAX17615 d'Analog Devices sont des dispositifs de protection contre les surtensions et les surintensités conçus pour ajuster les limites de protection pour les systèmes contre les défauts d'entrée positifs et négatifs. Le MAX17615 protège contre les défauts jusqu'à +60 V et -65 V avec un courant de charge de sortie jusqu'à 250 mA. Les limiteurs de courant MAX17615 d'Analog Devices offrent deux MOSFET internes connectés en série avec une faible RON cumulée de 1,42 Ω (standard). Les limiteurs bloquent complètement les tensions d'entrée négatives. De plus, le composant supporte une connexion accidentelle de tension de sortie à polarité inverse, avec des amplitudes jusqu'à –(65 V à VIN)V. La protection contre les sous-tensions d'entrée peut être programmée entre 4,25 V et 59 V, tandis que la protection contre les surtensions peut être programmée indépendamment entre 5,5 V et 60 V. Le MAX17615 dispose d'un seuil de chute de verrouillage de sous-tension interne défini à 4 V (standard).Les limiteurs MAX17615 d'Analog Devices sont activés ou désactivés via la broche EN par un système de supervision maître. Ce système fournit un fonctionnement de commutateur pour allumer ou éteindre l'alimentation aux charges connectées.
Caractéristiques
- Une protection robuste réduit les temps d'arrêt du système
- Large plage d'alimentation d'entrée de +4,25 V à +60 V
- Tolérant au branchement à chaud sans TVS alimentation d'entrée jusqu'à 35 V
- Tolérance d'entrée négative de -65 V
- Tolérance de sortie négative à -(65 à VIN)V
- RON faible de 1.42 Ω (standard)
- Protection par blocage de courant inverse
- Protection contre les surcharges thermiques
- Plage de températures étendue de -40 °C à +125 °C
- Empreinte de solution réduite
- Boîtier TDFN 10 broches, 3 mm x 3 mm
- FET intégrés
- Conception flexible pour maximiser la réutilisation et minimiser la requalification
- Seuils OVLO et UVLO réglables
- Limite du courant direct programmable de 10 mA à 20 mA avec une précision de ± 6 % et de 20 mA à 250 mA avec une précision de ± 5 % sur l'ensemble de la plage de température
- Réponse programmable aux défauts de surintensité des modes auto-relance, verrouillage et continu
- Transitions de courant lisses
Applications
- Systèmes de capteurs
- Surveillance des conditions
- Modules alimentés par batterie
- Instrumentation de procédés
- CLP
- Modules réseau
Schéma d’application simplifié
Schéma fonctionnel
Publié le: 2023-01-31
| Mis à jour le: 2023-04-12
