Analog Devices / Maxim Integrated Contrôleurs en mode courant de crête MAX17595-97
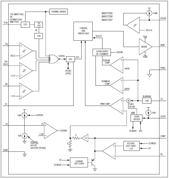
Les contrôleurs en mode courant de crête Maxim Integrated MAX17595 / MAX17596 / MAX17597 contiennent tous les circuits nécessaires à la conception de régulateurs flyback et élévateurs sur une vaste plage de tensions d'entrée. Le MAX17595 offre des seuils de hausse et de baisse optimisés en entrée pour les convertisseurs CA-CC universels et les alimentations CC-CC pour équipements de télécommunication (plage d'entrées de 36 à 72 V). Le MAX17596 offre des seuils de hausse et de baisse en entrée appropriés pour les applications CC-CC basse tension (plage d'entrées de 4,5 à 36 V). Le MAX17597 comprend tous les circuits nécessaires à la mise en œuvre d'un contrôleur de convertisseur élévateur. Les trois contrôleurs intègrent un pilote de porte pour MOSFET externes à n canaux. Ces composants Maxim comprennent un amplificateur d'erreur interne dont la précision de référence est de 1 %, ce qui s'avère utile dans les implémentations ne nécessitant pas de référence externe.Caractéristiques
- Peak current mode offline (universal input AC) and telecom (36V to 72V) flyback controller (MAX17595)
- Peak-current-mode DC-DC flyback controller (4.5V to 36V input range) (MAX17596)
- Peak-current-mode nonsynchronous boost PWM controller (4.5V to 36V input range) (MAX17597)
- Current mode control provides an excellent transient response
- Low 20μA startup supply current
- 100kHz to 1MHz Programmable switching frequency
- Programmable frequency dithering for low-EMI spread-spectrum operation
- Switching frequency synchronization
- Adjustable current limit with external current-sense resistor
Applications
- Universal input offline AC-DC power supplies
- Wide-range DC-input flyback/boost battery chargers
- Battery-powered applications
- Industrial, telecom, and automotive applications
Vidéos
- MAX17595 Evaluation Kit
Maxim Integrated MAX17595 Evaluation Kit is a demonstration platform for the MAX17595 Peak Current-Mode Controller. The Evaluation Kit provides an example application circuit, allowing rapid prototyping when incorporated into existing designs.
Block Diagram
Publié le: 2013-01-09
| Mis à jour le: 2023-04-13
