Analog Devices / Maxim Integrated Convertisseurs Buck synchrones, haute tension, haut rendement MAX17504 Maxim
Les convertisseurs Buck synchrones, haute tension, haut rendement MAX17504 de Maxim sont fournis avec des doubles MOSFET intégrés et fonctionnent sur une gamme d'entrée de 4,5 V à 60 V. Ils fournissent un courant allant jusqu'à 3,5 A et une tension de sortie de 0,9 V à 90 % de VIN. La compensation intégrée sur la gamme de tensions de sortie élimine le besoin en composants externes. La précision de la régulation par rétroaction (FB) est de ±1,1 % sur la plage -40 °C à +125 °C. Le dispositif présente une architecture de contrôle du mode de courant crête avec une fonctionnalité MODE qui peut être utilisée pour le faire fonctionner avec des schémas de commande en modulation de largeur d'impulsion (PWM), modulation de fréquence d'impulsion (PFM) ou conduction discontinue (DCM). Le fonctionnement PWM fournit une fréquence constante à toutes charges et est utile dans les applications sensibles aux changements de fréquence. Le fonctionnement en mode PFM désactive le courant inducteur négatif et saute, en plus, les impulsions à faibles charges pour un haut rendement. Le DCM est caractérisé par un fonctionnement à fréquence constante jusqu'aux charges plus faibles qu'en mode PFM, sans passer d'impulsion, mais seulement en désactivant le courant de l'inducteur négatif à faibles charges. Le fonctionnement DCM offre des performances de rendement qui se situent entre les modes PWM et PFM.The device features a peak-current-mode control architecture with a MODE feature that can be used to operate the device in pulse-width modulation (PWM), pulse-frequency modulation (PFM), or discontinuous mode (DCM) control schemes. PWM operation provides constant frequency operation at all loads, and is useful in applications sensitive to switching frequency. PFM operation disables negative inductor current and additionally skips pulses at light loads for high efficiency. DCM features constant frequency operation down to lighter loads than PFM mode, by not skipping pulses, but only disabling negative inductor current at light loads. DCM operation offers efficiency performance that lies between PWM and PFM modes.
See MAX17504 3.3V Output Evaluation Kit
See MAX17504 5V Output Evaluation Kit
Caractéristiques
- Eliminates to reduce cost
- No schottky-synchronous operation for high efficiency
- Internal compensation for stable operation at any output voltage
- Reduce number of DC-DC regulators to stock
- Wide 4.5V to 60V input voltage range
- 0.9V to 90% VIN output voltage
- Delivers up to 3.5A over temperature
- 200kHz to 2.2MHz Adjustable frequency with external synchronization
- Available in a 20-pin, 5mm x 5mm TQFN package
- Reduce power dissipation
- Peak efficiency >90%
- PFM and DCM Modes for high light-load efficiency
- Shutdown current = 2.8µA (typ)
- Operate reliably
- Hiccup-mode current limit and autoretry startup
- Built-in output voltage monitoring—(open-drain active-low RESET pin)
- Resistor programmable EN/UVLO threshold
- Adjustable soft-start and pre-biased power-up
- -40°C to +125°C Operation
Applications
- Base station power supplies
- Distributed supply regulation
- General-purpose point-of-load
- High-voltage single-board systems
- Industrial power supplies
- Wall transformer regulation
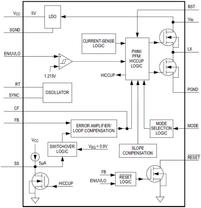
Block Diagram
