Analog Devices Inc. Kit d'évaluation MAX17291EVK-WLP
Le kit d’évaluation MAX17291EVK-WLP d'Analog Devices est une plateforme de démonstration et de développement pour le convertisseur Boost micro-puissance MAX17291. Le MAX17291 est un convertisseur CC-CC élévateur à faible courant de repos (IQ) avec une limite de courant d’inductance de 1 A crête, un True Shutdown™ et une protection contre les courts-circuits. Le kit d'évaluation fonctionne sur une plage d'entrée de 1,8 V à 5,5 V et fournit des tensions de sortie configurables par résistance de 5,5 V à 20 V.Le kit d'évaluation MAX17291EVK-WLP comprend un composant MAX17291 d'Analog Devices préinstallé dans un boîtier WLP à 6 picots.
Caractéristiques
- Évalue le MAX17291 dans un boîtier WLP6 (1,27 mm x 0,87 mm, pas de 0,4 mm)
- Plage d’entrées de 1,8 V à 5,5 V
- Tension de sortie configurable de 5,5 V à 20 V
- Courant de crête d'entrée jusqu'à 1 A
- Disposition éprouvée du circuit imprimé à 2 couches en cuivre de 1,5 once
- Démontre la taille de la solution compacte
- Totalement assemblée et testée
Applications
- Équipement médical portable
- Alimentations pour capteurs
- Dispositifs portables
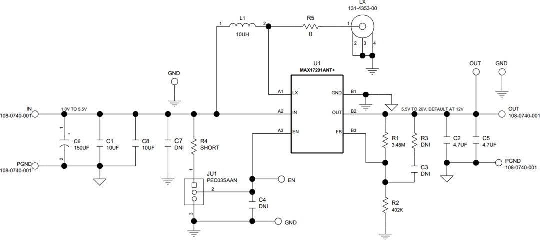
Schéma de principe
Disposition de la carte
Publié le: 2020-11-04
| Mis à jour le: 2024-07-15
