Analog Devices / Maxim Integrated Régulateur de tension à cœurs VR13.HC et AI et MAX16602
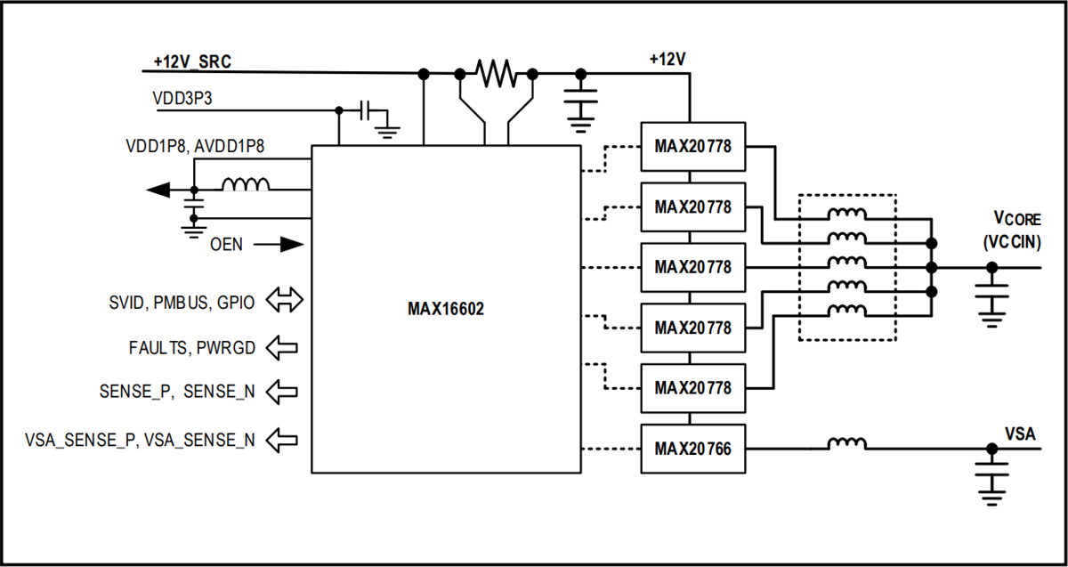
Le régulateur de tension de cœurs VR13.HC et AI MAX16602 d'Analog Devices fournit une solution haute densité, flexible et évolutive pour alimenter les cœurs AI ou les UCT / CPU de serveur Intel® VR13.HC Le MAX16602 utilise des inductances couplées et des circuits intégrés d’étage de puissance intelligents pour réaliser des régulateurs de base à haut rendement. Ce régulateur Analog Devices dispose d'une réponse transitoire améliorée et d'un faible courant de repos. Une sortie monophasée supplémentaire génère le rail VSA dans le système à l’aide d'un étage de puissance intelligent monophasé. Le circuit complet est un convertisseur Buck synchrone multiphasé (8+1) à haut rendement, avec des caractéristiques étendues d’état et de mesure des paramètres. Le contrôleur prend également en charge la mise en parallèle PWM (Modulation de largeur d’impulsion) pour contrôler jusqu’à 16 phases. Une conception de carte PCB unique et évolutive avec une sélection de CI à étage de puissance intelligent appropriée est utilisée pour produire des régulateurs avec une large plage de courants nominaux.Caractéristiques
- Densité et rendement énergétique élevés
- Prise en charge d’étage de puissance intelligent : MAX20778/a, MAX20779/A/B/C, MAX20780, MAX20790, MAX16604
- Rendement de niveau supérieur (rendement maximal de 95,6 % à 1,8 VOUT)
- Moniteur de puissance d’entrée intégré
- Télémétrie via PMBus
- Configuration numériquement programmable
- Surveillance de la tension d’entrée, du courant et de l’alimentation
- Surveillance et rapport de la température de l’étage de puissance
- Gestion avancée de l’alimentation
- Déphasage autonome
- Rééquilibrage orthogonal du courant pour l’équilibre phase-courant pendant les transitoires
- Faible courant de repos – améliore le rendement à faible charge et en veille
- Caractéristiques de protection
- Protection contre la sous-tension de l’alimentation d’entrée et de polarisation
- Protection contre les surintensités
- Broche de sortie avec indicateur de défaillance critique
Applications
- Régulateurs de tension multiphasés à courant fort
- Cœurs AI et XPUs
- Processeurs et mémoire VR13.HC
- Processeurs graphiques
- ASIC de solution réseau
- Serveurs et postes de travail
- Stockage d’entreprise
- Fourniture d’équipements de communication et de mise en réseau
Circuit de fonctionnement standard
Publié le: 2021-07-26
| Mis à jour le: 2023-04-18
