Analog Devices / Maxim Integrated CI de protection intégrée MAX16550B
Le CI de protection intégrée MAX16550B d'Analog Devices Inc. dispose d’un MOSFET à faible résistance intégré et d’un circuit de détection de courant sans perte avec contrôle et génération de rapports SMBus/PMBus™. Le CI ADI fournit une solution pour la distribution, le contrôle, la surveillance et la protection de l’alimentation électrique 12 V d’un système. Un LDO interne fournit une tension d’alimentation pour le CI de protection. Le CI initie le démarrage et est conçu pour fournir un démarrage monotone contrôlé si aucune erreur n’est détectée. Une rampe et un délai de démarrage progressif programmables sont mis en œuvre pour limiter le courant d’appel au démarrage.Caractéristiques
- Deux options :
- Protection MAX16550A 30 A avec démarrage 8 A
- Protection MAX16550B 30 A avec démarrage 16 A
- Haute densité (4 x 4,5 mm pour 30 A) inférieure à 25% de la surface de la carte pour les solutions traditionnelles
- Intégration monolithique de la puissance, du contrôle et de la surveillance
- MOSFET de puissance intégrée avec une résistance totale de 1,9 mΩ sur voie de puissance de 12 V (RDS(ON) avec boîtier)
- Détection du courant précise, sans perte, intégrée
- Le LDO intégré fournit une alimentation VCC (alimentation polarisée de 1,8 V)
- Permet une gestion avancée de l’alimentation du système – télémétrie PMBus/SMBus avec surveillance et rapports d’état étendus
- La broche indicateur de courant de charge (ILOAD) fournit un rapport de courant de sortie analogique de haute précision
- Démarrage progressif programmable pour limiter le courant d’appel
- Augmente la fiabilité de l’alimentation électrique grâce aux caractéristiques de protection du CI
- Détection et isolation très rapides des défaillances
- Protection contre les courts-circuits VIN à VOUT au démarrage
- Protection contre les surchauffes
- Trois niveaux de protection contre les surintensités
- OCP (protection contre les surintensités) modérée programmable
- La protection programmable contre les surintensités sévères assure une isolation en moins de 5 µs
- La protection contre les surintensités à sécurité intégrée assure une isolation en moins de 250 ns
Applications
- CI de protection intégrée sur 12 V
- Disjoncteur / Fusible électronique, permutable à chaud
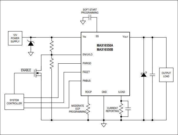
Schéma fonctionnel
Publié le: 2021-05-04
| Mis à jour le: 2023-04-13
