Analog Devices / Maxim Integrated MAX16545B/MAX16545C Circuit-Breaker Protection IC

Analog Devices Inc. MAX16545B/MAX16545C Circuit-Breaker Protection IC has an integrated low-resistance MOSFET and lossless current-sense circuitry featuring PMBus™/SMBus control and reporting. The IC is designed to provide the optimum solution for distributing, controlling, monitoring, and protecting the system’s 12V power supply. An internal LDO provides the bias supply voltage for the protection IC. If no fault is detected, the MAX16545B/MAX16545C initiates the startup. The device has been designed to provide a controlled, monotonic startup. Programmable soft-start ramp and delay are implemented to limit the inrush current during startup. The MAX16545B is set for 16A Startup OCP, and the MAX16545C is set for 24A Startup OCP.

The IC monitors the current and the voltage of the 12V system power rail and provides multiple levels of protection with fast turn-off if a fault is detected. Three methods of overcurrent protection are provided. A programmable moderate OCP level allows surge currents for a limited time. User-selectable severe OCP level provides a fast disconnect if a current exceeding the severe OCP threshold is detected. An additional fixed high shutdown OCP level provides instantaneous disconnect to protect the device further.

The lossless current sense provides high-accuracy current sensing overload and temperature. This feature improves overall system energy efficiency and reduces dissipation. A signal proportional to the load current is reported through an analog output. Extensive reporting is also provided through the SMBus/PMBus. The output voltage is monitored at all times. If the output voltage falls below the programmable output under-voltage lockout threshold, the PWRGD signal is asserted low. If the input voltage falls below the programmable input under-voltage lockout threshold, the PWRGD signal is asserted low. The ADI MAX16545B/MAX16545C Circuit-Breaker Protection IC can be programmed through PMBus to provide input overvoltage protection. Input overvoltage protection is disabled by default. When enabled through PMBus, if the input voltage exceeds a programmable overvoltage threshold, the MOSFET is latched off, and a fault is communicated.

Features

  • High density (6.5mm x 4mm for 60A): less than 25% of the board area of conventional solutions
    • Monolithic integration of power, control, and monitoring (integrated power MOSFET with 0.95mΩ total resistance in 12V power path (RDSON), including package)
    • Integrated lossless, precise current sensing
    • Integrated LDO provides VDD supply (1.8V bias supply)
  • Enables advanced system power management
    • PMBus/SMBus telemetry with extensive status monitoring and reporting
    • Load current indicator (ILOAD) pin provides analog output current reporting with high accuracy
    • Programmable soft-start for inrush current limiting
    • Increases power-supply reliability with IC self-protection features
      • Very fast fault detection and isolation
      • VIN to VOUT short protection during startup
      • Overtemperature protection
    • Three levels of overcurrent protection
      • Programmable moderate OCP
      • Programmable severe OCP provides isolation <5μs
      • Fail-safe safe OCP provides isolation <250ns

Applications

  • Servers
  • Networks
  • Storage
  • Communication equipment
  • AC/DC power supplies
  • Integrated protection IC on 12V:
    • Circuit breaker
    • Hot Swap
    • Inrush control

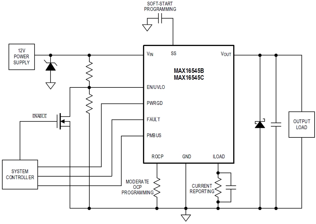
Basic Application Circuit

Application Circuit Diagram - Analog Devices / Maxim Integrated MAX16545B/MAX16545C Circuit-Breaker Protection IC
Publié le: 2019-11-18 | Mis à jour le: 2023-05-04