Analog Devices / Maxim Integrated Contrôleurs de diode idéale MAX16173
Les contrôleurs de diode idéale MAX16173 d'Analog Devices assurent la protection du système contre les perturbations électriques inattendues. Le MAX16173 dispose d'une large plage de tension d'exploitation de 3 V à 50 V et d'un faible courant d'arrêt de seulement 3 μA. Les contrôleurs MAX16173 d'Analog Devices sont idéaux pour alimenter les systèmes critiques dans l'environnement exigeant de l'industrie automobile. Le convertisseur élévateur intégré est une caractéristique remarquable, permettant au MOSFET de puissance à canal N externe d'être piloté 11 V au-dessus de la source pendant une exploitation à haute charge pour un rendement et une fiabilité maximaux.Caractéristiques
- Plage de tension de protection de -42 V à +65 V
- Plage de tension de fonctionnement de 3 V à 50 V
- Test de diagnostic MOSFET
- Courant d'arrêt de 3 μA (std)
- Redresseur actif
- Sortie FETOK à drain ouvert
- Sortie Power-good à drain ouvert
- Plage de températures : de -40 °C à +125 °C
- TDFN à flancs mouillables 3 mm x 3 mm
Applications
- Systèmes d'alimentation automobile
- Systèmes d'alimentation des télécommunications réseau
- Systèmes RAID
- Serveurs
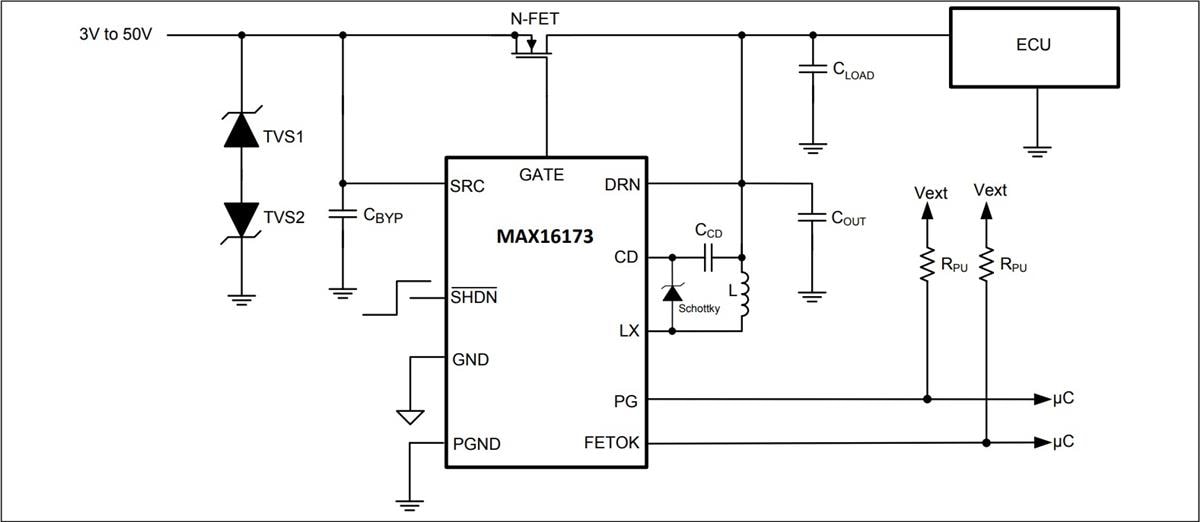
Circuit d'application standard
Publié le: 2023-02-13
| Mis à jour le: 2023-04-12
