Analog Devices Inc. Superviseur d’alimentation nanoPower MAX16162
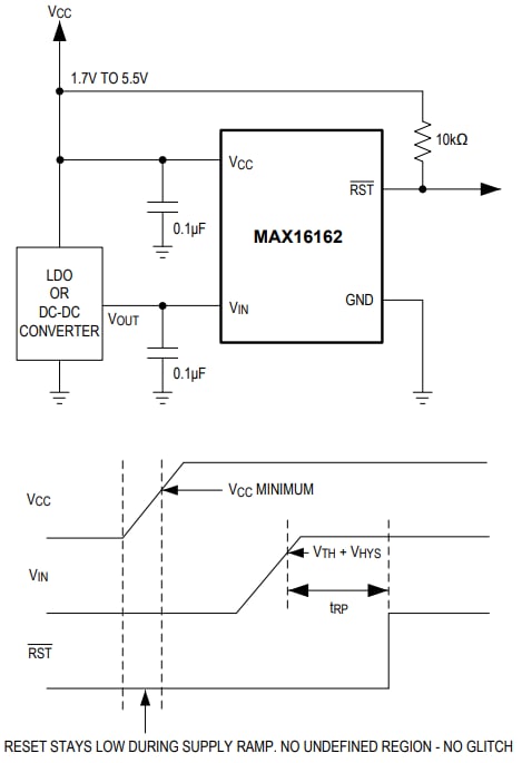
Le superviseur d’alimentation à nano puissance MAX16162 Analog Devices est un CI de supervision monocanal à courant ultra-faible. Le dispositif surveille la tension d’alimentation et active une réinitialisation lorsque la tension d’entrée tombe en dessous du seuil de réinitialisation. Une fois que la tension de surveillance dépasse la tension de seuil définie en usine (VTH), la sortie de réinitialisation reste activée pendant la période d’expiration de la réinitialisation, puis se désactive. Cela permet au microcontrôleur ou au microprocesseur cible de quitter l’état de réinitialisation et de commencer à fonctionner.Le MAX16162 d’ADI n’a aucune entrée MR. Au lieu de cela, il dispose de broches VCC et VIN séparées, permettant des tensions de seuil aussi basses que 0,6 V. La sortie de réinitialisation est à drain ouvert actif bas et le MAX16162 offre plusieurs options de période d’expiration de réinitialisation disponibles.
Le superviseur d’alimentation à nano puissance MAX16162 est spécifié pour la plage de température -40 °C à +125 °C et est disponible en minuscules boîtiers 1,06 mm x 0,73 mm, 4-bump WLP et SOT23 à 4 broches.
Caractéristiques
- Pas de problème de mise sous tension
- Le courant de repos de 825 nA (std) prolonge la durée de vie de la batterie
- Entrées VCC et VIN séparées
- Plusieurs délais de réinitialisation disponibles
- Tension de seuil de 0,6 V à 4,85 V
- Boîtiers WLP à 4 picots et SOT23 à 4 broches
- Plage de température de fonctionnement : -40 °C à +125 °C
Applications
- Microcontrôleurs et microprocesseurs basse tension
- Équipement portable / alimenté par batterie
- Liseuses/tablettes électroniques
- Accessoires portables
- Smartphones
Circuit d'application standard
Publié le: 2021-05-25
| Mis à jour le: 2024-09-12
