Analog Devices Inc. Contrôleurs buck MAX15157 en mode courant 60 V
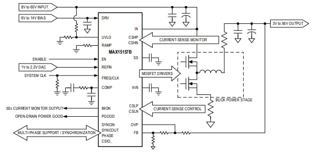
Les contrôleurs buck en mode courant 60 V MAX15157 d'Analog Devices Inc. pilotent deux MOSFET externes dans une configuration buck en demi-pont. La tension de sortie peut être définie de manière dynamique via l’entrée de référence (REFIN) 1 V à 2,2 V pour une prise en charge de la conception modulaire. La fréquence de commutation est contrôlée par une résistance externe qui définit la fréquence interne de l’oscillateur. Le MAX15157 peut également être contrôlé en synchronisant le régulateur avec une horloge externe. Ce composant est conçu pour prendre en charge les fréquences de commutation 120 kHz à 1 MHz.Caractéristiques
- Une large plage de fonctionnement réduit le temps de développement
- Plage de tensions d’entrée de 8 à 60 V
- Plage de tensions de sortie de 3 à 56 V
- Plage de fréquences de commutation de 120 kHz à 1 MHz
- Plage de températures : de -40 à +125 °C
- L’intégration réduit l’empreinte de conception
- LDO interne pour la génération de l’alimentation de polarisation
- Entrée de synchronisation
- Sortie du moniteur de courant
- Compensation de pente réglable
- Prise en charge multiphase
- La protection robuste contre les défaillances améliore la qualité et simplifie la conception du système
- Verrouillage de sous-tension d’entrée réglable
- Protection contre les surintensités moyennes et cycle par cycle
- Protection contre les défaillances de sous-tension d’entrée
- Plusieurs niveaux de protection contre les surtensions
- Arrêt thermique
- Petit boîtier TQFN à 32 broches 5 mm x 5 mm, pas de 0,5 mm
Applications
- Interface
- Industriel
- Automobile
Circuit d’applications standard
Publié le: 2020-10-26
| Mis à jour le: 2024-07-11
