Analog Devices Inc. CI disjoncteurs MAX15162/MAX15162A
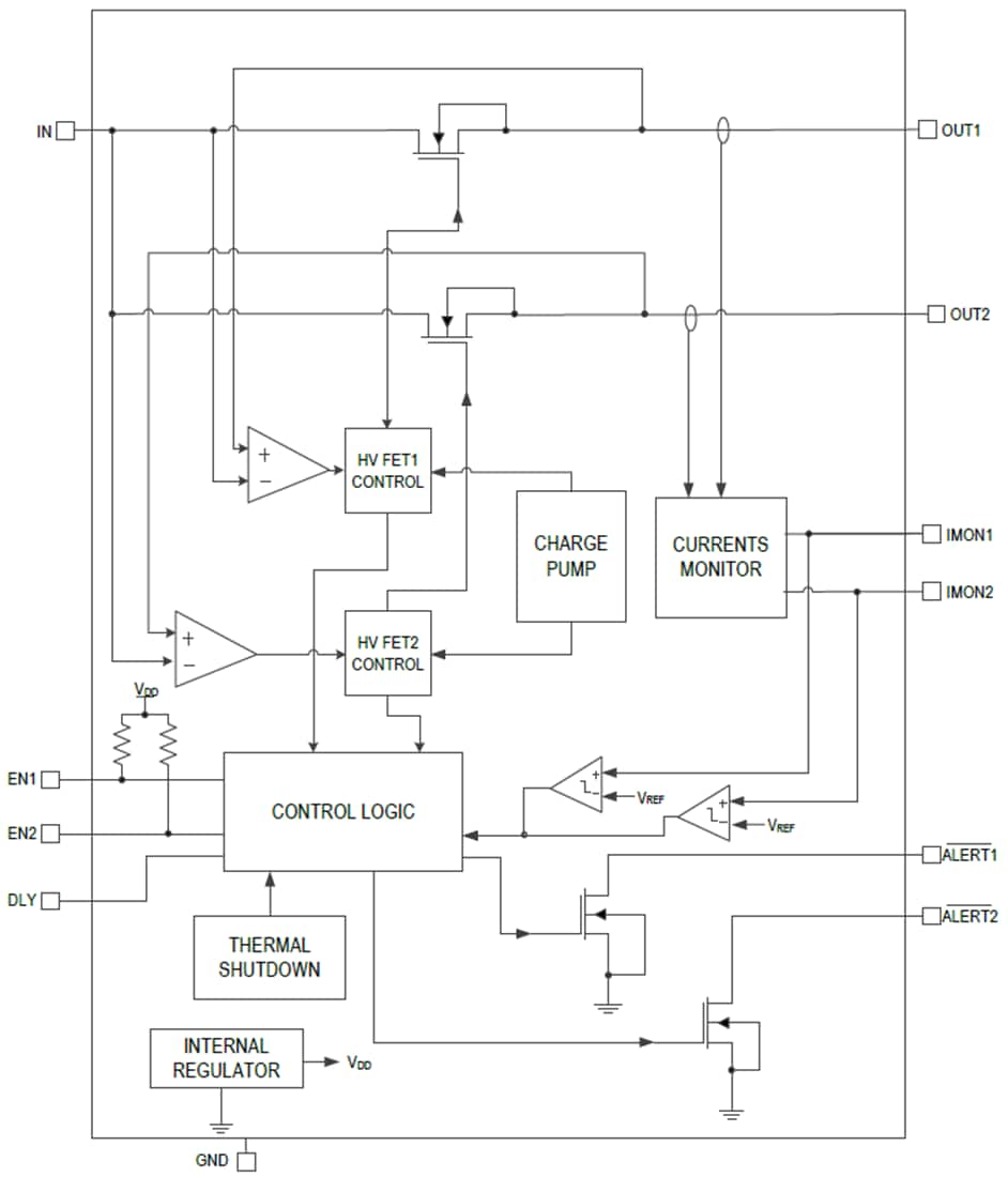
Les CI disjoncteurs MAX15162/MAX15162A d’Analog Devices Inc. intègrent un contrôleur à canal double avec des MOSFET de puissance doubles (140 mΩ en WLP, 180 mΩ en TQFN) et une protection par disjoncteur électronique dans un seul boîtier. Ces composants disposent d’un contrôle de puissance constant pendant le démarrage pour maintenir le MOSFET en fonctionnement dans la zone de fonctionnement sécurisée (SOA). Ces composants fournissent une protection robuste contre les surintensités avec un niveau de limite de courant programmable et un retard d'arrêt en cas de surintensité réglable pour une meilleure immunité contre le bruit du système et les transitoires de charge. Les broches de surveillance du courant fournissent une précision de détection de courant de ±3 % pour chaque canal. En cas de court-circuit à la sortie, un comparateur de limite de courant rapide éteint les MOSFET dans les 200 ns pour isoler la charge de l’entrée. En cas de défaut, le MAX15162A passe en mode relance automatique et le MAX15162 entre en mode verrouillage. Pour les deux dispositifs, la broche ALRT active une indication de défaut. Les MAX15162/MAX15162A peuvent être configurés comme deux canaux indépendants ou deux canaux parallèles, pour une sortie commune.Les dispositifs disposent de plusieurs caractéristiques de protection, notamment une protection contre les courts-circuits de l'entrée vers la sortie, une protection contre les courts-circuits de sortie, un minuteur watchdog de démarrage, un verrouillage de sous-tension d’entrée et une protection interne contre les surchauffes. Le MAX15162/MAX15162A est disponible en boîtier TQFN de 4 mm x 4 mm à 24 broches et en boîtier WLP de 2 mm x 2 mm à 16 picots et est classé pour la plage de température de fonctionnement de -40 °C à +105 °C.
Caractéristiques
- Large plage de tension d'entrée de 8 V à 60 V
- MOSFET à double alimentation intégré
- MOSFET à résistance à l'allumage 140 mΩ (WLP), 180 mΩ (TQFN)
- Configuration en mode parallèle ou indépendant à canal double
- Rapport d'une précision de ±3 % sur le courant sur un canal individuel
- Entrée d'activation pour les canaux individuels
- Contrôle d'alimentation continu au démarrage
- Minuteur watchdog de démarrage
- Protection contre les courts-circuits de l'entrée vers la sortie au démarrage
- Verrouillage en sous-tension
- Indication d'état de défaut en cas de surintensité et de surchauffe
- Protection de limite de surintensité à niveaux multiples
- Protection contre coupure thermique intégrée
- Niveau de limitation de courant programmable
- Temps de retard en cas de surintensité programmable
- Durée de relance automatique programmable (MAX15162A)
- Verrouillage en cas de défaut (MAX15162)
- Relance automatique dans un événement de défaut (MAX15162A)
- TQFN 24 broches, 4 mm x 4 mm ou WLP 16 picots, 2 mm x 2 mm
Applications
- Système de point d'accès radio
- Communication
- Industriel
Schéma fonctionnel
Publié le: 2020-03-24
| Mis à jour le: 2024-05-03
