Analog Devices / Maxim Integrated Convertisseurs Buck synchrones, haute tension, haut rendement MAX15062 Maxim
Les convertisseurs Buck synchrones, haute tension, haut rendement MAX15062 de Maxim sont fournis avec des MOSFET intégrés et fonctionnent sur une gamme d'entrée de 4,5 V à 60 V. Ces convertisseurs fournissent un courant de sortie pouvant atteindre 300 mA à 3,3 V. Le dispositif fonctionne à des températures allant de -40 °C à +125 °C et est disponible en boîtier TDFN (2 mm x 2 mm) compact à 8 broches. Le dispositif utilise une architecture de contrôle du mode de courant crête avec une broche MODE qui peut être utilisée pour le faire fonctionner avec des schémas de commande en modulation de largeur d'impulsion (PWM), modulation de fréquence d'impulsion (PFM). Le fonctionnement PWM fournit une fréquence constante à toutes charges et est utile dans les applications sensibles aux changements de fréquence de commutation. Le fonctionnement en mode PFM désactive le courant inducteur négatif et saute, en plus, les impulsions à faibles charges pour un haut rendement. Les MOSFET à faible résistance sur puce assurent un rendement élevé à pleine charge et simplifient les schémas d'implantation sur carte PCB.The device employs a peak-current-mode control architecture with a MODE pin that can be used to operate the device in pulse-width modulation (PWM) or pulse-frequency modulation (PFM) control schemes. PWM operation provides constant frequency operation at all loads and is useful in applications sensitive to variable switching frequency. PFM operation disables negative inductor current and additionally skips pulses at light loads for high efficiency. The low-resistance on-chip MOSFETs ensure high efficiency at full load and simplify the PCB layout.
Caractéristiques
- Eliminates external components and reduces total cost
- No schottky—synchronous operation for high efficiency and reduced cost
- Internal compensation
- Internal feedback divider for fixed 3.3V, 5V output voltages
- Internal soft-start
- All-ceramic capacitors, ultra-compact layout
- Reduces number of DC-DC regulators to stock
- Wide 4.5V to 60V input voltage range
- Fixed 3.3V and 5V output voltage options
- Adjustable 0.9V to 0.89 x VIN output voltage option
- Delivers up to 300mA load current
- Configurable between PFM and forced-PWM modes
- Reduces power dissipation
- Peak efficiency = 92%
- PFM feature for high light-load efficiency
- Shutdown current = 2.2µA (typ)
- Operates reliably in adverse industrial environments
- Hiccup-mode current limit and autoretry startup
- Built-in output voltage monitoring with open-drain active-low RESET pin
- Programmable EN/UVLO threshold
- Monotonic startup into prebiased output
- Overtemperature protection
- -40°C to +125°C Automotive/industrial temperature range
Applications
- 4-20mA Current loops
- General-purpose point-of-load
- High-voltage LDO replacement
- HVAC and building control
- Industrial sensors
- Process control
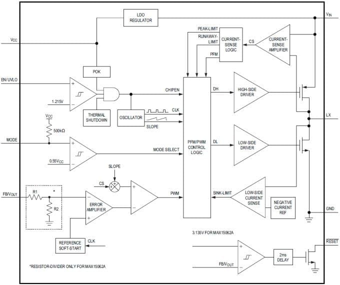
Block Diagram
Additional Resources
Publié le: 2014-10-21
| Mis à jour le: 2023-04-13
