Analog Devices / Maxim Integrated Commande de transformateur pont H MAX13256
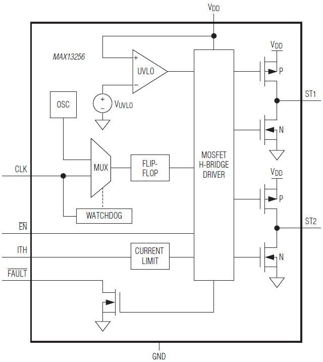
Le circuit de commande de transformateur pont H MAX13256 de Maxim fournit une solution simple pour créer des alimentations électriques isolées jusqu'à 10 W. Le dispositif pilote l'enroulement primaire d'un transformateur avec une intensité pouvant atteindre 300 mA depuis une alimentation CC large de 8 V à 36 V. Le ratio entre les enroulements secondaires et primaires du transformateur définit la tension de sortie, ce qui permet la sélection de pratiquement n'importe quelle tension de sortie isolée. Le dispositif inclut une limitation d'intensité réglable, ce qui permet la limitation indirecte des intensités de charge côté secondaire. La limite d'intensité du MAX13256 est définie par une résistance externe. Une sortie FAULT se déclenche quand le dispositif détecte des conditions de température ou d'intensité excessives. En outre, le dispositif inclut un mode basse puissance pour réduire l'intensité d'alimentation globale à 0,65 mA (typ.) quand le circuit de commande n'est pas utilisé. Le dispositif peut être actionné par son oscillateur interne ou piloté par une horloge externe afin de synchroniser plusieurs dispositifs MAX13256 et de définir avec précision la fréquence de commutation. Les circuits internes garantissent un coefficient d'utilisation fixe de 50 % pour éviter un passage de courant CC dans le transformateur, quelle que soit la source d'horloge utilisée.In addition, the device features a low-power mode to reduce the overall supply current to 0.65mA (typ) when the driver is not in use. The device can be operated using the internal oscillator or driven by an external clock to synchronize multiple MAX13256 devices and precisely set the switching frequency. Internal circuitry guarantees a fixed 50% duty cycle to prevent DC current flow through the transformer, regardless of which clock source is used.
Vidéos
Functional Diagram
Publié le: 2013-08-21
| Mis à jour le: 2023-04-13
