Analog Devices Inc. Modem intégré AISG à 4 canaux MAX11947
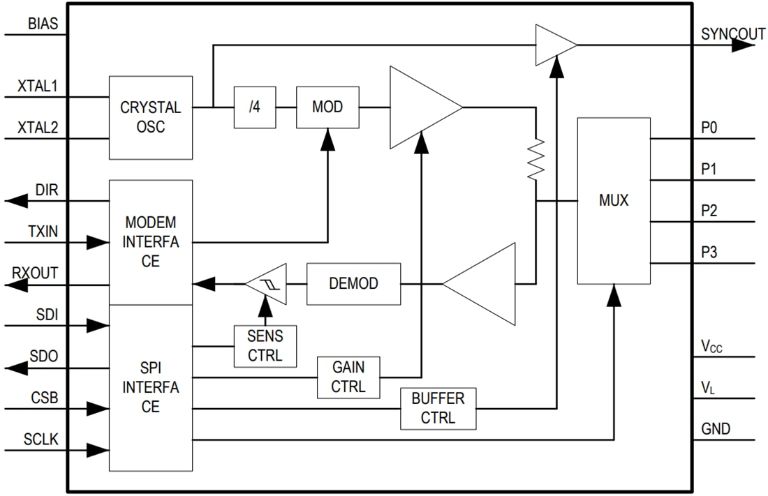
Le modem intégré AISG à 4 canaux MAX11947 Analog Devices est un modem AISG v2.0 et v3.0 entièrement intégré avec un multiplexeur 4:1 facilitant la connectivité entre un seul modem et jusqu'à quatre ports RF. Le récepteur MAX11947 offre une plage dynamique standard de 20 dB. Le dispositif intègre un filtre passe-bande qui fonctionne à la fréquence porteuse 2,176 MHz avec une largeur de bande étroite de 200 kHz et est entièrement conforme au profil d’émission spectrale AISG. Il peut moduler les signaux OOK à la vitesse de 9,6 kbit/s et jusqu’à 115,2 kbit/s pour une rétrocompatibilité avec l'ancienne norme AISG. La puissance de sortie peut être modifiée avec un paramètre de registre interne de moins de 0 dBm à plus de +6 dBm pour compenser la perte dans le circuit externe et le câblage. Le seuil de sensibilité du récepteur est réglable de -15 dBm par défaut à moins de -20 dBm pour s’adapter à la perte de puissance via un coupleur externe. Le MAX11947 dispose également d’une sortie directe pour faciliter l’arbitrage du bus RS-485 dans les équipements montés en tour. Le modem AISG intégré à 4 canaux MAX11947 d'Analog Devices est disponible en petit TQFN à 20 broches, de 4 mm x 4 mm, et est conçu pour fonctionner dans une plage de température de -40°C à +105°C.Caractéristiques
- Conforme AISG v3.0
- Le modem entièrement intégré avec multiplexeur 4:1 facilite la connectivité entre un modem et jusqu'à quatre ports
- Large portée dynamique d’entrée du récepteur de -23 dBm à +5 dBm en 50 Ω
- Seuil de sensibilité du récepteur réglable de -20,5 dBm à -15 dBm
- Niveau de sortie de l'émetteur réglable de -0,5 dBm à +7,0 dBm en 50 Ω
- Profil d'émission de sortie conforme AISG v3.0/v2.0
- Sortie de direction automatique
- Inutile que les microcontrôleurs gèrent l'arbitrage du bus dans les équipements montés en tour
- Prend en charge tous les débits de données AISG v2.0
- 9,6 kbit/s (par défaut) pour AISG v3.0
- 38,4 kbit/s et 115,2 kbit/s pour une rétrocompatibilité
- Filtre passe-bande conforme au protocole AISG v3.0 centré sur 2,176 MHz
- Alimentation en tension de 3,0 V à 5,5 V
- Alimentation logique indépendante
- Petit boîtier TQFN à 20 broches de 4 mm x 4 mm
Applications
- Contrôleurs simples et multi-primaires de station de base (SALD et MALD)
- Dispositifs de ligne d'antenne (ALD)
- Réseaux d'antennes
- Amplificateurs montés en tour (TMA)
- Ts de polarisation intelligente
- Liaisons coaxiales half-duplex RS485
- Applications de modem OOK 2 MHz
Schéma de principe simplifié
Publié le: 2020-11-06
| Mis à jour le: 2025-04-17
