Analog Devices Inc. Horloge temps réel MAX31341C
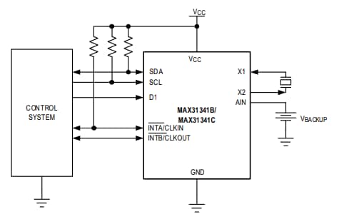
L’horloge temps réel MAX31341C d'Analog Devices est un dispositif de chronométrage qui fournit un courant de chronométrage en nanoampères, prolongeant ainsi la durée de vie de la batterie. L'horologe MAX31341C prend en charge les quartz 6 pF à haute valeur ESR qui élargissent la gamme de quartz utilisables pour les dispositifs. Ce dispositif est accessible via une interface série I2C. L'horloge en temps réel MAX31341C dispose d’une entrée de déclenchement Schmitt numérique et d’une entrée analogique à seuil programmable. Cette horloge génère une interruption de sortie sur un front descendant ou montant de l'entrée numérique (D1), ou lorsque la tension d'entrée analogique (AIN) franchit un seuil programmé dans un sens ou dans l'autre.De plus, cette horloge en temps réel est dotée de deux alarmes d’heure du jour, de sorties d’interruption, d’une sortie à onde carrée programmable, d’un mécanisme de temporisation du bus série et d’une RAM de 64 octets pour le stockage des données utilisateur. L’horloge / le calendrier fournit des informations sur les secondes, les minutes, les heures, le jour, la date, le mois et l’année. L'horloge temps réel MAX31341C d'Analog Devices fonctionne dans un format 24 heures et comprend une entrée pour la synchronisation. Les applications typiques comprennent les applications médicales, les wearables, points de vente (POS), la télématique, les instruments portables et l'audio.
Caractéristiques
- Augmente la durée de vie de la batterie grâce à un chargeur à régime lent pour supercondensateur externe ou batterie rechargeable.
- Offre des possibilités de configuration flexibles :
- Entrée de déclenchement Schmitt pour déclencher une interruption
- Entrée analogique avec un seuil réglable pour déclencher une interruption
- Sortie programmable à ondes carrées pour la surveillance de l’horloge
- Compte à rebours avec fonctions de répétition et de pause
- Economise de l'espace sur la carte grâce aux condensateurs de charge intégrés pour oscillateur à quartz
- Protection intégrée
- Réinitialisation à la mise sous tension pour une configuration par défaut
- Commutation automatique sur la batterie de secours ou sur le super-condensateur en cas de coupure de courant.
- Fonctionnement sans blocage avec temporisation du bus
Applications
- Applications médicales
- Appareils portables
- Point de vente (PDV)
- Télématique
- Instruments portables
- Audio portable
Caractéristiques techniques
- Courant de chronométrage de 180 nA
- Large gamme de quartz externes avec CL = 6 pF
- Plage de tensions de fonctionnement de 1,6 à 3,6 V
- ESR jusqu’à 100 kΩ pour un appel de courant minimal
- RAM de 64 octets pour le stockage des données de l'utilisateur
- Options de boîtier
- WLP 12 picots de 2 mm × 1,5 mm avec pas de 0,5 mm
- TDFN à 10 broches de 3 mm × 3 mm
- Plage de température de fonctionnement de -40 °C à +85 °C
Schéma de principe fonctionnel
Schéma de circuit d’application standard
Publié le: 2020-06-11
| Mis à jour le: 2024-05-31
