Analog Devices Inc. CI de protection d'alimentation de caméra MAX2008x
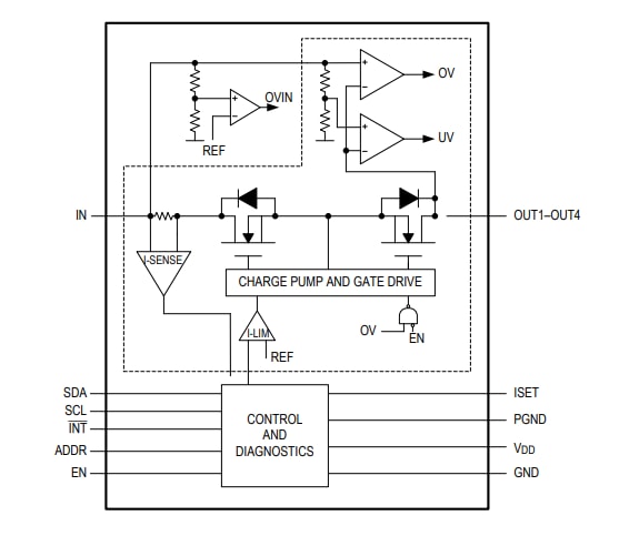
Les CI de protection d’alimentation de caméra MAX2008x d’Analog Devices Inc. sont des CI de protection de caméra doubles/quadruples qui fournissent jusqu'à 600 mA de courant de charge à chacun des quatre canaux de sortie. Ces CI fonctionnent à partir d’une alimentation de 3 V à 5,5 V avec une alimentation de caméra de 3 V à 15 V et une chute de tension d'entrée-sortie de 110 mA (standard) à 300 mA. Les CI MAX2008x offrent une entrée d’activation et une interface I2C pour lire l’état de diagnostic du dispositif. Les CI disposent d’un CAN embarqué qui permet de lire le courant via chaque commutateur. Les CI d'alimentation de caméra MAX2008x comprennent une coupure en cas de surchauffe et une limitation de surintensité sur chaque canal de sortie séparément. L’application idéale pour les CI de protection d’alimentation comprend l’alimentation par câble coaxial pour les modules radar et de caméra.Caractéristiques
- Solution de petite taille :
- Jusqu’à 4 commutateurs de protection 600 mA
- Alimentation d’entrée de 3 V à 15 V
- Alimentation de service de 3 V à 5,5 V
- Isolement court-circuit vers batterie 26 V
- Limite de courant réglable de 100 mA à 600 mA
- Adresses I2C sélectionnables
- Petit boîtier SWTQFN à 20 broches (4 mm x 4 mm)
- Précision :
- Précision de limite de courant ±8 %
- Démarrage progressif 0,5 ms
- Arrêt progressif de 0,25 ms
- Courant d'arrêt 0,3 µA
- Chute de 110 mV à 300 mA
- Conçu pour les applications de sécurité :
- Conforme ASIL B/D
- Diagnostics de court-circuit vers VBAT/GND
- Diagnostics de surtension/sous-tension de sortie différentielle
- Diagnostics de surtension/sous-tension d'entrée
- Mesures individuelles du courant sur 8 bits, de la tension de sortie et de l’alimentation sur I2C
- Relance automatique en cas de défaut
- Homologué AEC-Q100
- Plage de température de fonctionnement de -40 °C à +125 °C
Applications
- Alimentation par câble coaxial pour radar
- Modules pour caméras
Schéma de principe interne
Schéma de circuit d’application standard
Publié le: 2020-03-26
| Mis à jour le: 2025-02-24
