Analog Devices Inc. Liaison double port DS2488 1-Wire
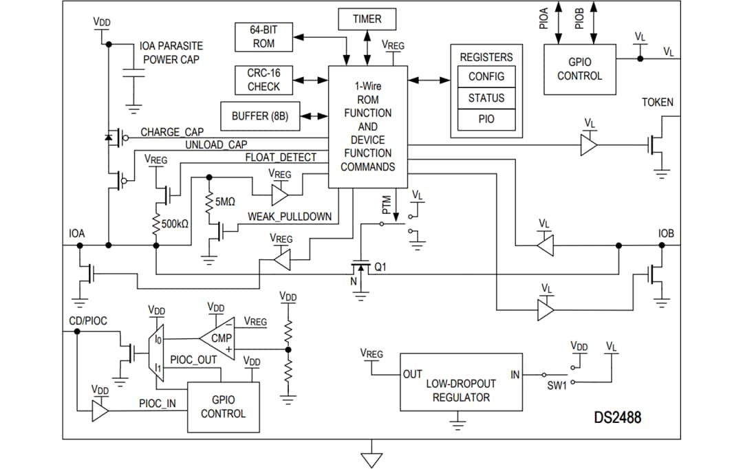
La liaison double port DS2488 1-Wire d'Analog Devices est un composant à pont simple conçu pour faciliter la communication entre deux sous-systèmes basés sur un microcontrôleur. Le DS2488, avec un seul contact dédié de chaque côté du pont, permet une communication traversante jusqu’à 512 kbps, une alimentation pour le chargement de batterie, un échange de petits messages et des rapports d’état.L’interface 1-wire flexible du DS2488 est utilisée pour faire fonctionner chacun des deux ports E/S indépendants, IOA et IOB. Pour permettre le fonctionnement du dispositif entre deux contrôleurs connectés, chacune de ces deux interfaces DS2488 1-wire a accès à un ID ROM 64 bits programmé en usine, à un tampon de 8 octets pour transmettre de petits messages et à des registres pour la configuration, l’état et le contrôle de trois broches GPIO à drain ouvert. Par le biais d’un paramètre de configuration, un mode de passage 512 kbps bidirectionnel haut débit est activé, ce qui permet des transferts de données importants entre les deux microcontrôleurs connectés.
Le DS2488 dispose d’une tension de fonctionnement maximale de 3,63 V pour la communication entre IOA et IOB. Cependant, pour prendre en charge un mode spécial d’alimentation depuis le sous-système connecté au côté IOA au sous-système connecté au côté IOB, le composant est tolérant 5 V et passe à l’état d’alimentation lorsque 4 V à 5 V (nominal) est appliqué à IOA. Dans ce mode, une broche de sortie DS2488 supplémentaire est utilisée pour contrôler un transistor externe pour l’alimentation vers les composants électroniques côté IOB, tels qu’un chargeur de batterie.
La liaison double Port DS2488 1-Wire d'Analog Devices est proposée en boîtier WLP8 compact, idéal pour les applications à espace restreint.
Caractéristiques
- La solution à 2 contacts permet des caractéristiques TWS avancées
- Échange de petits messages entre un boîtier et des écouteurs
- Mode transitoire 512 kbps haut débit pour transférer des fichiers
- Alimentation du chargeur de la batterie des écouteurs
- 3 broches GPIO pour le contrôle des caractéristiques optionnelles ou la détection d’état
- Gamme complète de capacités pour la détection des écouteurs et du boîtier de charge
- Numéro d’identification des écouteurs de 64 bits (ROM ID), lisible lors de l’insertion
- Puissance de fonctionnement dérivée parasitairement de la ligne IOA 1-Wire
- Détecte si les écouteur sont à l’intérieur ou à à l’extérieur d’un boîtier de charge
- Détecte une batterie de boîtier de charge déchargée
- La double interface 1-Wire minimaliste réduit les coûts et la complexité
- Contact unique dédié pour la communication et l’alimentation
- Communication arbitrée entre deux contrôleurs hôtes à 90 kbit/s
- Lit et écrit sur une large plage de tension de 1,71 à 63 V
- Idéal pour les applications grand public d’alimentation par batterie
- Petit WLP 1,6 mm x 0,9 mm x 0,33 mm avec pas de bille 4 mm
- Plage de tension de fonctionnement de 71 V à 3,63 V
- Immunité ESD élevée de la broche IOA : ±8 kV HBM (standard)
- Plage de température de fonctionnement de -40 °C à +85 °C
Applications
- Pont de communication et de contrôle
- Verrous électroniques
- Écouteurs véritablement stéréophoniques sans fil (TWS) et boîtiers de charge
- Dispositifs portables
Circuit d'application TWS
Le Circuit d’Application affiche de véritables écouteurs stéréo sans fil (TWS) contenant un système sur puce (SoC) audio BLUETOOTH® et le boîtier alimenté par microcontrôleur qui maintient et charge les écouteurs. Dans ce scénario, le DS2488 résiderait dans les écouteurs à côté du SoC et le microcontrôleur du boîtier de charge communiquerait avec le DS2488 à partir d’une seule broche dédiée.
Schéma fonctionnel
Désignations des broches
