Analog Devices Inc. Carte d'évaluation TMC261-BOB
La carte d'évaluation TMC261-BOB d'Analog Devices Inc.est une carte détachable avec une puce TMC261-PA dédiée. La carte TMC261-BOB d'Analog Devices Inc.est conçue pour permettre aux utilisateurs de prototyper rapidement des applications, ce qui permet de vérifier immédiatement les performances du moteur avec les puces TMC tout en développant le logiciel de l'application.Caractéristiques
- Pilote de puissance pas-à-pas TMC261-PA
- Plage de tension d'alimentation de 9 V à 48 V (60 V maximum), Iphase, RMS jusqu'à 1,4 A
- Configuration via SPI, contrôle via interface pas/direction
- Refroidissement en option par le côté inférieur
- Condensateur à électrolyte en option sur le rail d'alimentation
- Carte de 1,5 po x 1, 0 po (LxH)
- 2x lignes d'embases 0,1 po 10 broches pour broches/connecteurs
- StallGuard2™ :
- CoolStep™
- SpreadCycle™
- MicroPlyer™
- De 1 à 256 micro-pas
Applications
- Textiles et machines à coudre
- Automatisation d'usine
- Automatisation de laboratoire
- Manipulation de liquides
- Applications médicales
- Automatisation de bureau
- Imprimantes et scanners
- Vidéosurveillance et sécurité
- DAB et recycleurs d'espèces
- Point de vente (PDV)
- Pompes et vannes
- Contrôleurs d'héliostat
- Machines CNC
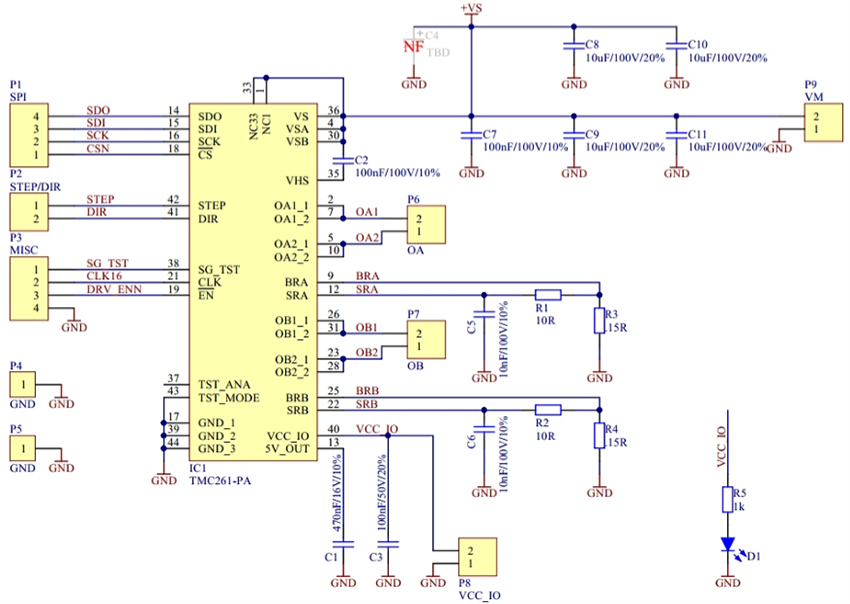
Schéma
Produits associés
Pilotes pas-à-pas haute efficacité TMC26xC d'Analog Devices Inc.
Publié le: 2024-12-11
| Mis à jour le: 2024-12-25
