Analog Devices Inc. Carte d'évaluation SCP-LT3094-EVALZ
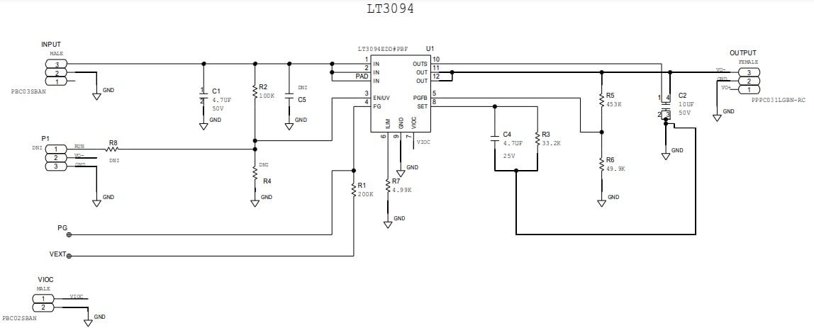
La carte d'évaluation SCP-LT3094-EVALZ d'Analog Devices Inc. est conçue pour évaluer le CI LT3094, un régulateur à faible chute de tension négative (LDO).Le régulateur LT3094 est un régulateur LDO qui offre un bruit ultra-faible et un taux de réjection d'alimentation (PSRR) très élevé. Cette carte SCP-LT3094-EVALZ fonctionne sur une plage de tension d'entrée de -3,8 V à -20 V, une tension de sortie de -19,5 V et fournit un courant de sortie de 500 mA. La carte SCP-LT3094-EVALZ se branche facilement sur d'autres cartes SCP pour former un système complet d'alimentation de la chaîne de signal qui permet une évaluation rapide des chaînes de signal à faible puissance.Caractéristiques
- Plage de tension d'entrée de -3,8 V à -20 V
- Puissance de sortie de 500 mA
- Tension de sortie -19,5
Schéma
Ressources supplémentaires
Publié le: 2021-03-10
| Mis à jour le: 2022-03-11
