Analog Devices / Maxim Integrated Adaptateur IO-Link® vers Pmod MAXREFDES281
L'adaptateur IO-Link® vers Pmod MAXREFDES281# d'Analog Devices est une conception de référence complète d'IO-Link, permettant à un ingénieur de connecter un dispositif ou un actionneur. Il est conçu pour les solutions d'automatisation d'usine avancées (p. ex. Industrie 4.0) qui nécessitent un nombre croissant de capteurs et d'actionneurs intelligents. Ces dispositifs intelligents sont généralement contrôlés à l'aide d'une communication série IO-Link point à point entre le capteur/actionneur et le maître IO-Link.L'adaptateur IO-Link vers Pmod MAXREFDES281# d'Analog Devices couvre toutes les exigences matérielles et logicielles pour se conformer à la norme IO-Link. L'IO-Link est un protocole de communication série point à point ouvert, agnostique du bus de terrain et économique, utilisé pour communiquer avec les capteurs et actionneurs, qui a été adopté en tant que norme internationale (CEI 61131-9).
L'IO-Link normalise l'interopérabilité des équipements industriels dans le monde entier. Il peut fonctionner directement à partir d'un PLC ou être intégré dans des bus de terrain standard, devenant rapidement la norme de fait pour communiquer universellement avec des dispositifs intelligents tels que le MAXREFDES281#. Le MAXREFDES281# est une conception de référence IO-Link complète qui permet à un ingénieur de connecter un dispositif ou un actionneur.
Caractéristiques
- CEI 61131-9-compliant
- Conforme à la version 1.1 d'IO-Link
Applications
- Automatisation industrielle
- Modules d'actionneur
- Systèmes PLC et DCS
- Capteurs intelligents
Équipement nécessaire
- Fourni par ADI MAXREFDES281#
- Fourni par l'utilisateur
- Maître IO-Link (c.-à-d. MAXREFDES145#) avec un adaptateur de puissance de 24 V CA-CC
- Logiciel d'outil de contrôle IO-Link TEConcept
- Un câble IO-Link
- PC Windows avec un câble USB 2.0 de type B
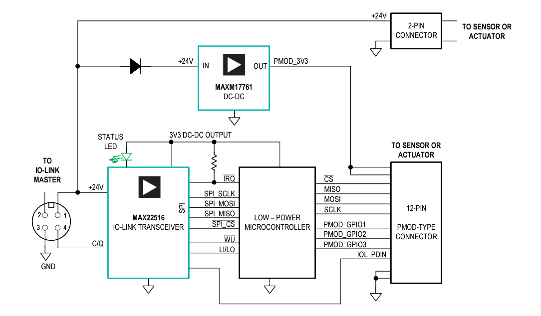
Schéma de principe
