Analog Devices / Maxim Integrated Module de de convertion de tension abaisseur de tension uSLIC Himalaya MAXM17572
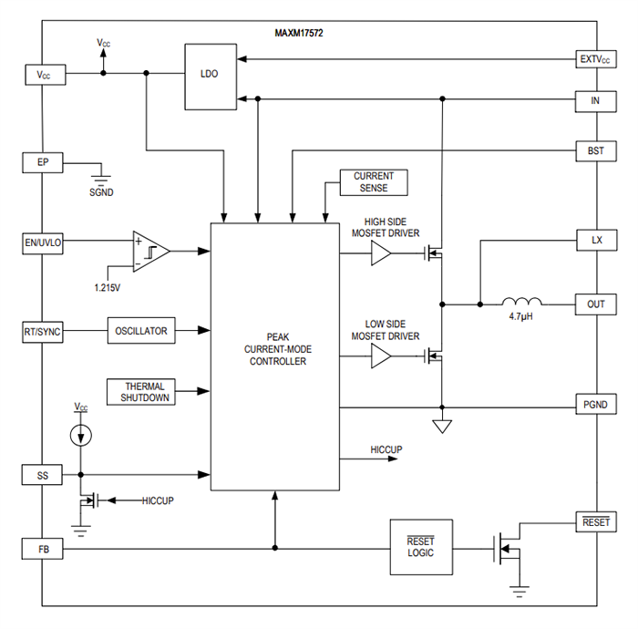
Le module de puissance abaisseur uSLIC Himalaya MAXM17572 Analog Devices Inc. est un module de puissance CC-CC abaisseur Himalaya synchrone à haut rendement. Le module de puissance dispose d’un contrôleur intégré, de MOSFET, de composants de compensation et d’un inducteur (fonctionne sur une large plage de tensions d’entrée). Le module en boîtier uSLIC 3,5 mm x 2,3 mm2 broches compact et à profil mince fonctionne à partir d’une entrée 4,5 V à 60 V et fournit un courant de sortie pouvant atteindre 1 A sur une plage de tension de sortie programmable de 0,9 V à 12 V.Le MAXM17572 utilise une architecture de contrôle en mode courant de crête et offre une fréquence de commutation programmable, une surveillance de la tension de sortie de réinitialisation, un verrouillage de sous-tension d’entrée réglable et un démarrage progressif programmable. Le module dispose également d’une protection contre la surcharge en mode hoquet et d’une fonction d’arrêt thermique. L’ADI MAXM17572 réduit considérablement la complexité de conception et les risques de fabrication tout en offrant une véritable solution d’alimentation « plug and play », réduisant ainsi le délai de mise sur le marché.
Caractéristiques
- Facile à utiliser
- Large plage d’entrée 4,5 V à 60 V
- Sortie réglable de 0,9 V à 12 V
- Précision de rétroaction ±1,2 %
- Courant de sortie jusqu’à 1 A
- Boucle de contrôle interne compensée
- Condensateurs tout céramique
- Fonctionnement robuste
- Protection contre les surchauffes
- protection contre les surintensités en hoquet
- Plages de température
- Fonctionnement ambiant industriel de - 40 °C à +125 °C
- Jonction de -40 °C à +150 °C
- Conception flexible
- mode de fonctionnement PWM
- Fréquence réglable avec synchronisation de fréquence externe (400 kHz à 2,2 MHz)
- Démarrage progressif programmable
- Sortie de purge de puissance « Power Good » à drain ouvert (broche RESET)
- Seuil EN/UVLO programmable
- Alimentation d’amorçage auxiliaire (EXTVCC) pour un meilleur rendement
- Conforme à la norme CISPR32 (EN55032), classe B, relative aux émissions conduites et rayonnées
Applications
- Sources d’alimentation industrielles
- Régulation de l’alimentation distribuée
- Régulateurs de point de charge FPGA et DSP
- Régulateurs de point de charge de station de base
- CVC et contrôle de construction
Vidéos
Circuit d'application standard
Schéma fonctionnel
Publié le: 2023-06-22
| Mis à jour le: 2023-10-24
