Analog Devices / Maxim Integrated Kits d’évaluation DPHY MAX96793
Les kits d'évaluation DPHY MAX96793 Analog Devices / Maxim Integrated sont conçus pour évaluer le sérialiseur Gigabit multimédia Serial Link (GMSL) à large bande passante MAX96717/MAX96793. Ces kits prennent en charge un logiciel Windows® 7 et Windows® 10 qui fournit une interface utilisateur graphique pour exécuter les fonctionnalités du dispositif. Les kits MAX96793 disposent de CI MAX96717 MAX96717F MAX96717R ou MAX96793 installés. Ces kits comprennent une carte alimentée par USB, adaptateur mural de 12 V ou une alimentation électrique externe.Caractéristiques
- Possibilité pour le sérialiseur d’envoyer des données GMSL au désérialiseur, convertissant-les en MIPI CSI-2
- Prise en charge logicielle compatible Windows 10 ou version supérieure
- Interface contrôlée par USB (câble inclus)
- Interface graphique puissante et simple pour une évaluation complète des fonctionnalités du dispositif
- Carte alimentée par USB, adaptateur mural 12 V ou alimentation électrique externe
- Configuration de la carte PCB éprouvée
- Totalement assemblée et testée
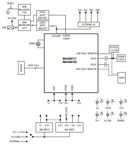
Schéma fonctionnel
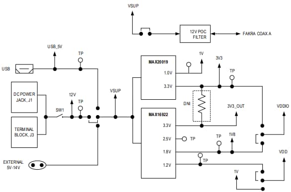
Schéma d'alimentation
Présentation de la carte
Publié le: 2025-07-09
| Mis à jour le: 2025-12-02
