Analog Devices / Maxim Integrated Kits d’évaluation DPHY MAX96792
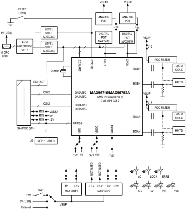
Les kits d'évaluation DPHY MAX96792 d'Analog Devices / Maxim Integrated sont conçus pour évaluer les MAX96716A, MAX96716F et MAX96792A en utilisant des câbles coaxiaux FAKRA standard ou des câbles HMTD. Ces dispositifs de désérialisation prennent en charge une liaison série Gigabit à large bande passante multimédia (GMSL) avec des fonctionnalités de canal de contrôle de spectre étalé et duplex intégral. Les kits MAX96792 contiennent des logiciels compatibles Windows 7®/Windows 10® et une interface utilisateur graphique pour une prise en charge complète. Ces kits d'évaluation comprennent une interface contrôlée par USB, une carte alimentée par USB un adaptateur mural de 12 V ou une alimentation électrique externe.Caractéristiques
- Le désérialiseur accepte les données GMSL2 ou GMSL3 (selon la variante) via des connecteurs coaxiaux FAKRA ou différentiels HMTD et les convertit en sortie MIPI DPHY V1.2
- Support logiciel compatible Windows 7/Windows 10
- Interface utilisateur graphique (GUI) puissante et simple à utiliser pour une évaluation complète des caractéristiques du dispositif
- Interface contrôlée par USB (câble inclus)
- Carte alimentée par USB, adaptateur mural 12 V ou alimentation électrique externe
- Configuration de la carte PCB éprouvée
- Totalement assemblé et testé
Schéma fonctionnel standard
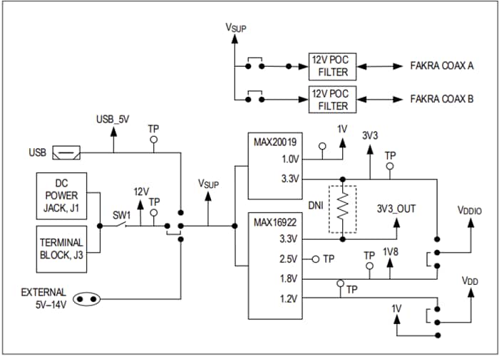
Schéma de connexion d'alimentation de la carte d'évaluation du désérialiseur
Publié le: 2025-07-09
| Mis à jour le: 2025-12-01
