Analog Devices Inc. Amplificateurs à détection de courant bidirectionnels MAX49918
Les amplificateurs de détection de courant (CSA) bidirectionnels MAX49918 d’Analog Devices Inc. sont des CSA de haute précision avec une option de gain programmable I2C de 10 V/V à 200 V/V en huit paliers. Les multiples options de gain programmable offrent à l’utilisateur une flexibilité maximale pour changer le gain à la volée. Fonctionnant sur une plage de température de -40 °C à +125 °C, le MAX49918 d’Analog Devices offre une tension d’alimentation de +2,7 V à +5,5 V avec une alimentation de repos standard à 0,7 mA. Les circuits intégrés sont dotés d’une détection de courant bidirectionnelle et sont disponibles dans un boîtier TDFN de 3 mm x 3 mm à 10 broches.Ces composants disposent d’une plage d’entrée de fonctionnement en mode commun de -5 V à +70 V, avec des protections allant jusqu’à -6 V et jusqu’à +80 V, fournissant une protection contre les pics de batterie inverse et les pics de haute tension. Le faible décalage d’entrée de ±1 μV (standard) et la faible erreur de gain de ±0,01 % (standard) rendent ce composant le plus adapté aux mesures de courant de haute précision.
Caractéristiques
- Options de gain programmable via I2C de 10 V/V à 200 V/V (8 pas)
- Tension de décalage d’entrée standard
- ±1 μV pour REF1 = REF2 = VDD/2
- ±5 μV pour REF1 = VDD et REF2 = GND pour un gain = 20 V/V
- Erreur de gain standard de ±0,01 %
- Plage de tension d’entrée de -5 V à +70 V
- Immunité de protection de -6 V à +80 V
- Bande passante à -3 dB de 70 kHz pour un gain = 20 V/V
- CMRR CC de 145 dB
- Sortie rail-à-rail
- Boîtier TDFN-10 de 3 mm x 3 mm
- Plage de températures : de -40 °C à +125 °C
Applications
- Surveillance des niveaux de courant distincts
- Utilisation des mêmes résistances de détection de courant sur plusieurs variantes de systèmes
- Nécessite une valeur de gain non standard en raison des contraintes de résistance de détection
- Détection de courant de solénoïde et moteur à pont en H
- Surveillance du courant de batterie
- Détection de courant de précision côté haut et bas
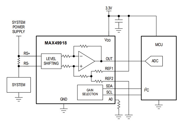
Schéma fonctionnel simplifié
Publié le: 2024-03-05
| Mis à jour le: 2025-03-25
